政策e览
首页
政策资讯
政策资讯
政策地图
政策简报
数据发布
人事工具
退休金测算
社保测算
退休年龄测算
智法e懂
注册
登录
中智e享
政策e览
数据发布
详情
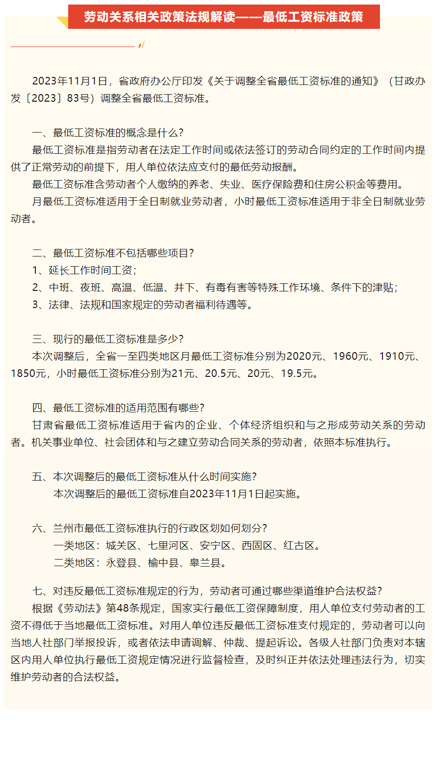
劳动关系相关政策法规解读——最低工资标准政策
本站发布时间:2024-04-28
省市地区:
甘肃,兰州市
发文机构:
兰州市人力资源和社会保障局
发文字号:
-
发文日期:
2024-04-28
执行日期:
-
废止日期:
-
摘要:
劳动关系相关政策法规解读——最低工资标准政策
点赞
收藏
提问
分享
原文链接:
https://mp.weixin.qq.com/s/8d9jTjoe1QSqyBH0CpOYVw
点击链接无法直接跳转原文的,请复制链接地址到网页中查看。
法律、法规、规范性文件以及政策性文件,供参考使用。具体的内容依照政府网站公示信息为准。
置顶资讯
1
市人社局关于调整天津市最低工资标准的通知
2
上海市人力资源和社会保障局关于调整本市最低工资标准的通知
3
全国各省、自治区、直辖市最低工资标准情况(截至2025年1月1日)
最新简报
全国政策简报(2025年12月月刊)
专题资讯:全国医保一盘棋——这份成绩单请查收!
2025-12-26 中智北京
全国政策简报(2025年11月月刊)
专题资讯:多措并举促生育,趋势前瞻:毕业生求职不迷路
2025-11-25 中智北京
首页
资讯
智法e懂
政策资讯
政策简报
政策地图
数据发布
工具
退休金测算
社保测算
退休年龄测算
我的