一、事项名称
租赁自住住房提取住房公积金
二、设定依据
(一)国务院《住房公积金管理条例》第十一条 住房公积金管理中心履行下列职责:(四)审批住房公积金的提取、使用;第二十四条 职工有下列情形之一的,可以提取职工住房公积金账户内的存储余额:(六)房租超出家庭工资收入的规定比例的。
(二)国务院《住房公积金管理条例》第二十五条第二款 职工应当持提取证明向住房公积金管理中心申请提取住房公积金。住房公积金管理中心应当自受理申请之日起3日内作出准予提取或者不准提取的决定,并通知申请人;准予提取的,由受委托银行办理支付手续。
(三)住房和城乡建设部、财政部、中国人民银行《关于放宽提取住房公积金支付房租的通知》(建金(2015)19号)“职工连续足额缴存住房公积金满3个月,本人及配偶在缴存城市无自有住房且租赁住房的,可提取夫妻双方住房公积金支付房租。”
三、申请条件
职工连续足额缴存住房公积金满3个月,本人及配偶在缴存城市无自有住房且租赁住房的,可提取夫妻双方住房公积金支付房租。租住商品房的每12个月申请提取审核一次,审核通过的在核定的年提取额度内,可以办理一次性提取,也可以在审核通过后的12个月内办理多次提取(每月可提取一次)。租住公租房的每年允许提取一次,每次提取时间应间隔十二个月以上。
四、提取额度
租住商品房的职工家庭每年提取限额为2.1万元,属于多子女家庭(指有两个及以上子女的家庭)的,每年提取限额为2.5万元。新市民(指在申请提取审核时未取得缴存城市户籍或取得缴存城市户籍不满三年的职工)、青年人(指在申请提取审核时年龄为35周岁及以下的职工)、多子女家庭符合租房提取条件的,本人及其配偶也可按照年提取额度不超过申请提取审核时各自上月住房公积金月缴存额的12倍办理提取。
租住公租房的职工家庭提取额度不超过当年缴纳的租金总额。
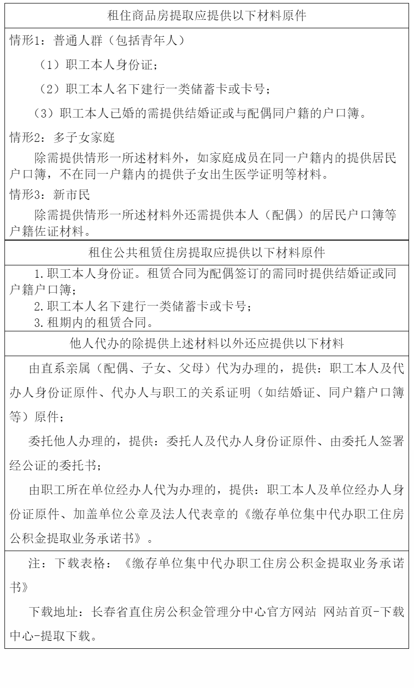
五、办理材料

六、办理流程
(一)窗口办理
申请人至中心窗口提出相关业务申请,中心工作人员审核后,符合条件的即时办结并出具相关业务办结回执单,不符合条件的退回材料并告知原因。
(二)“线上”办理
申请人通过中心个人网厅、微信公众号、手机APP提出业务申请,中心工作人员审核,符合条件的审核通过,不符合条件的退回并告知原因。
七、办理时间
法定工作日8:30-16:00 (午间设值班岗)
八、办理地点
长春市人民大街9999号省政务大厅2楼住房公积金归集6号窗口-23号窗口
九、办理机构
长春省直住房公积金管理分中心
十、收费标准
不收费
十一、联系电话
咨询电话:0431-96899
投诉电话:0431-82790722