各州(市)民政局、人力资源和社会保障局、生态环境局、住房和城乡建设局、卫生健康委员会、市场监督管理局、医疗保障局:
现将《云南省开办养老机构“一件事”工作方案》印发你们,请认真贯彻执行。
云南省民政厅 云南省人力资源和社会保障厅
云南省生态环境厅 云南省住房和城乡建设厅
云南省卫生健康委员会 云南省市场监督管理局
云南省医疗保障局
2026年3月31日
(此件公开发布)
云南省开办养老机构“一件事”工作方案
为贯彻落实《国务院关于进一步优化政务服务提升行政效能推动“高效办成一件事”的指导意见》(国发〔2024〕3号)和《国务院办公厅关于健全“高效办成一件事”重点事项常态化推进机制的意见》(国办发〔2025〕24号)精神,按照《云南省“高效办成一件事”2026年度第一批重点事项清单》要求,结合我省实际,制定本工作方案。
一、工作目标
整合优化开办养老机构业务流程,完善相关行业主管部门业务系统功能,强化数据共享和业务协同,依托云南省政务服务平台推进养老机构备案、民办非企业单位成立登记审查、社会保险登记、基本医疗保险参保和变更登记、环境影响评价文件审批/备案管理、企业营业执照信息核验、建设工程消防验收(备案)、装饰装修施工许可证核发、养老机构内设医疗机构执业许可/备案、食品经营许可等跨部门关联事项集成办理,实现办事申请“一次提交”、业务办理“一网通办”、办理结果“多端获取”、办事满意度“统一评价”,推进线上线下融合,大幅压减办理时长和办事成本,持续优化营商环境,增强企业群众获得感、满意度。
二、职责分工
(一)省级层面
1.省民政厅:负责统筹推进开办养老机构“一件事”整体工作。牵头建立工作协调机制,适时召集省级相关部门召开专题会议,共同研究解决工作推进中遇到的问题。组织梳理明确开办养老机构“一件事”的设定和实施依据、办理条件、申请材料、办理流程、办理时限、办件结果等要素;会同具体事项责任单位,制定开办养老机构“一件事”工作方案、业务流程图、申请表单和工作指引等;优化升级开办养老机构“一件事”系统功能,协调推动有关部门业务系统升级优化、互联互通、数据共享、上线测试运行等工作。组织开展业务培训、宣传推广。
2.省人力资源社会保障厅:梳理社会保险登记办理流程。推动本部门相关业务系统与省政务服务平台、省政务数据直达系统、开办养老机构“一件事”系统对接打通,实现数据共享、业务协同,积极推进线上线下融合办理。
3.省生态环境厅:梳理环境影响评价文件审批/备案管理办理流程。推动本部门相关业务系统与省政务服务平台、省政务数据直达系统、开办养老机构“一件事”系统对接打通,实现数据共享、业务协同,积极推进线上线下融合办理。
4.省住房城乡建设厅:梳理建设工程消防验收(备案)、装饰装修施工许可证核发办理流程。推动本部门相关业务系统与省政务服务平台、省政务数据直达系统、开办养老机构“一件事”系统对接打通,实现数据共享、业务协同,积极推进线上线下融合办理。
5.省卫生健康委:梳理养老机构内设医疗机构执业许可/备案办理流程。推动“云南省政务服务统一申办受理系统”与省政务数据直达系统、开办养老机构“一件事”系统对接打通,实现业务协同办理,积极推动线上线下融合办理。
6.省市场监管局:梳理企业营业执照信息核验、食品经营许可办理流程。推动本部门相关业务系统与省政务服务平台、省政务数据直达系统、开办养老机构“一件事”系统对接打通,实现数据共享、业务协同,积极推进线上线下融合办理。
7.省医保局:梳理基本医疗保险参保和变更登记办理流程。推动本部门相关业务系统与省政务服务平台、省政务数据直达系统、开办养老机构“一件事”系统对接打通,实现数据共享、业务协同,积极推进线上线下融合办理。
涉及国家垂管系统的,相关部门要积极协调上级部门,推动垂管系统数据回流。各有关省级部门要配合做好系统上线测试和宣传等工作,并加强对市、县两级的业务指导和系统操作培训。
(二)市、县级层面
开办养老机构“一件事”,线下依托县级以上政务服务大厅专区(综合窗口)受理开办养老机构“一件事”,实现“只进一门”“最多跑一次”;线上依托省政务服务平台实现“一网通办”。
1.推动“一件事”集成办理。各市、县民政部门应当参照开办养老机构“一件事”工作方案、办事指南、工作指引、申请表和流程图,牵头梳理本地区开办养老机构“一件事”涉及政务服务事项申请条件、申请材料等要素,制定并公布办事指南。
2.提升“一件事”服务效能。各市、县民政、人力资源社会保障、生态环境、住房城乡建设、卫生健康、市场监管、医保等部门应当根据养老机构类型、建设规模、服务性质等情形提供精准服务,提前告知开办养老机构“一件事”办理流程及注意事项。完善“前台受理、后台审核”机制,跟进办理进度和结果,协同解决有关问题。
3.规范“一件事”审批和管理。各市、县民政、人力资源社会保障、生态环境、住房城乡建设、卫生健康、市场监管、医保等部门应当严格按照公布的办事指南开展审批服务,不得额外增加或变相增加办理环节、申请材料、审批条件等。
三、技术保障
在云南政务服务网“高效办成一件事”专区上线开办养老机构“一件事”服务,做好与相关系统的对接技术支撑,强化技术与业务协同。严守安全运行底线,持续优化平台功能,推动“高效办成一件事”服务向“好办”“易办”纵深发展,让政务服务更智能、更贴心,不断增强群众与企业办事的便捷度和获得感。
四、实施步骤
2026年3月底前,制定印发开办养老机构“一件事”工作方案、办事指南、工作指引、申请表和流程图,明确目标任务、改革措施、职责分工和进度要求。
2026年4月底前,完成开办养老机构“一件事”事项配置并统一发布办事指南;推动各市、县承接相关事项,上线政策解读、常见问题等,建立“12345”热线知识库。
2026年5月底前,在县级以上政务服务大厅公开开办养老机构“一件事”咨询、接件、受理、告知、送达等办事流程,对市、县民政、人力资源社会保障、生态环境、住房城乡建设、卫生健康、市场监管、医保等部门工作人员开展线下业务办理培训,依托各级政务服务中心设立开办养老机构“一件事”办事窗口,按照统一发布的办事指南提供办事服务,实现线下办事“只进一门”。
2026年6月底前,优化完善相关系统并对接联通,上线开办养老机构“一件事”业务系统,在云南政务服务网“高效办成一件事”专区实现在线办理。对市、县民政、人力资源社会保障、生态环境、住房城乡建设、卫生健康、市场监管、医保等部门工作人员组织线上办理培训,配套发布操作使用视频。
2026年7月底前,上线一部手机办事通移动客户端、小程序,最大限度方便企业掌上办、指尖办。
2026年8月底前,全面推行“一次申请、并联办理、统一出件”模式,实现办事申请“一次提交”、业务办理“一网流转”、办理结果“多端获取”、办事满意度“统一评价”。
五、工作要求
(一)加强沟通协调。各级民政、人力资源社会保障、生态环境、住房城乡建设、卫生健康、市场监管、医保等部门要强化组织领导、强化沟通衔接、加强协作配合,合力抓好任务落实。要按照业务规范、系统对接、数据共享等职责分工,协同解决难点堵点问题,推动开办养老机构“一件事”落地见效。
(二)加强监管协同。围绕开办养老机构“一件事”涉及相关服务事项,按照“谁审批、谁监管,谁主管、谁监管”的原则,强化审管衔接,健全监管制度,明确监管职责,落实监管措施,实施事前事中事后全链条监管。
(三)加强宣传培训。各地要采取多种形式做好开办养老机构“一件事”政策宣传解读,提高社会知晓度。要组织开展对各级窗口人员、审批人员的全覆盖业务培训,确保熟练掌握改革政策和系统操作。
(四)加强创新应用。要从群众的实际需求出发,围绕“一件事”标准统一、业务协同目标要求,积极探索开办养老机构典型应用场景,最大限度利企便民。
(五)保障数据安全。各地各有关部门在推进数据共享与业务协同过程中,要严格遵守《中华人民共和国网络安全法》《中华人民共和国数据安全法》《中华人民共和国个人信息保护法》《政务数据共享条例》等法律法规,健全数据安全管理制度,确保数据安全、使用合规。
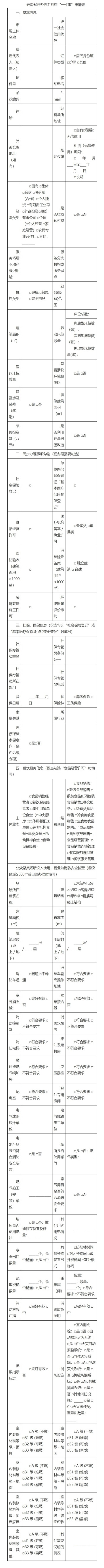
附件:1.云南省开办养老机构“一件事”办事指南
2.云南省开办养老机构“一件事”申请表
3.云南省开办养老机构“一件事”流程图
附件1
云南省开办养老机构“一件事”办事指南
一、基本信息
(一)事项名称:开办养老机构“一件事”
(二)牵头单位:省民政厅。
(三)配合单位:省人力资源社会保障厅、省生态环境厅、省住房城乡建设厅、省卫生健康委、省市场监管局、省医保局。
(四)涉及事项:
1.养老机构备案;
2.民办非企业单位成立登记审查;
3.社会保险登记;
4.基本医疗保险参保和变更登记;
5.环境影响评价文件审批/备案管理;
6.企业营业执照信息核验;
7.建设工程消防验收(备案);
8.装饰装修施工许可证核发;
9.养老机构内设医疗机构执业许可/备案;
10.食品经营许可。
(五)审批服务层级:省、市、县。
(六)服务对象:在云南省内开办养老服务机构的企业法人、社会组织(民办非企业单位)
(七)办理形式:线下窗口办理、线上平台办理
(八)法定办结时限:135个工作日。
1.养老机构备案:1个工作日内;
2.民办非企业单位成立登记审查:1个工作日内;
3.社会保险登记:10个工作日内;
4.基本医疗保险参保和变更登记:5个工作日内;
5.环境影响评价文件审批/备案管理:30个工作日内;
6.企业营业执照信息核验:1个工作日内;
7.建设工程消防验收(备案):15个工作日内;
8.装饰装修施工许可证核发:7个工作日内;
9.养老机构内设医疗机构执业许可/备案:45个工作日内;
10.食品经营许可:20个工作日内。
(九)承诺审批(办结)时限:17个工作日(依法需要进行勘验、组织听证、专家评审、检测的,所需时间不计算在承诺审批时限内)。
(十)是否收费:否。
(十一)线下跑动次数:1次。
(十二)中介服务事项名称:无。
(十三)是否需要勘验、组织听证、专家评审、检测:
1.涉及办理装饰装修施工许可证核发、建设工程消防验收或备案、食品经营许可、内设医疗机构执业许可/备案事项、养老机构备案的需要现场核查勘验;
2.环境影响评价文件审批、医疗机构许可/备案涉及现场踏勘和专家评审。
(十四)审批机关是否委托服务机构开展技术性服务:否。
(十五)是否实行容缺受理:否。
(十六)是否实行告知承诺办理:是。养老机构备案实行告知承诺办理。
(十七)办理时间:对应实施层级的办理时间(由各地政务服务中心填写)。
(十八)办理地址:
1.线上平台办理:云南政务服务网“高效办成一件事”专区;
2.线下窗口办理:对应实施层级的咨询方式(由各地综窗填写)。
二、设定和实施依据
(一)《中华人民共和国老年人权益保障法》。
(二)《中华人民共和国消防法》。
(三)《中华人民共和国食品安全法》。
(四)《中华人民共和国环境影响评价法》。
(五)《中华人民共和国公司法》。
(六)《中华人民共和国社会保险法》。
(七)《民办非企业单位登记管理暂行条例》。
(八)《医疗机构管理条例》。
(九)《养老机构管理办法》(民政部令第66号)。
(十)《建设工程消防设计审查验收管理暂行规定》(住房和城乡建设部令第58号)。
(十一)《食品经营许可和备案管理办法》(国家市场监督管理总局令第78号)。
(十二)《建设项目环境影响评价分类管理名录(2021年版)》(生态环境部令第16号)。
(十三)《云南省消防条例》。
(十四)《云南省老年人权益保障条例》。
三、申请须知
(一)申请人范围及申请条件:在云南省行政区域范围内,申请人为依法登记的企业法人、社会组织(民办非企业单位),且登记状态正常;有符合相关规范标准的名称、住所、机构章程和管理制度;有与服务内容和规模相适应的资金、场地、设施设备和工作人员;符合消防安全、卫生防疫、环境保护、建筑安全等国家及本省相关法律法规和强制性标准;新建、改建、扩建的房屋建筑和市政基础设施工程,满足各专项验收条件的,且建设单位已经组织开展了竣工验收,合格后即可申报联合验收。
(二)不予受理的法定情形:1.申请主体不符合法定资格;
2.服务场所不符合规划、安全等要求;3.提交虚假材料或隐瞒重要事实;4.保密、军事、核工程以及国际金融组织、外国政府贷款项目等特殊工程和交通、水利、能源等领域的重大工程的竣工验收。
四、办理条件
(一)养老机构备案
申请材料齐全,符合法定形式,具体见申请材料目录。
(二)民办非企业单位成立登记审查
申请人为依法设立的企业法人、社会组织,申请材料齐全、符合法定形式,登记机关予以信息核验确认。
(三)社会保险登记
申请材料齐全,符合法定形式。
(四)基本医疗保险参保和变更登记
申请材料齐全,符合法定形式。
(五)环境影响评价文件审批/备案管理
申请办理环境影响评价文件审批或备案管理,需符合以下情况:1.符合分类管理与分级审批规定。2.申请材料齐全、符合法定形式。3.编制单位符合《监督管理办法》要求。
(六)企业营业执照信息核验
申请人为依法设立的企业法人、社会组织,申请材料齐全、符合法定形式,登记机关予以信息核验确认。
(七)建设工程消防验收(备案)
申请办理建设工程消防验收或消防验收备案,需符合以下情况:1.按工程类型区分:特殊建设工程消防验收/其他建设工程消防验收备案。2.特殊建设工程认定标准(《建设工程消防设计审查验收管理暂行规定》(住建部令第58号第十四条规定的12类情形:(一)总建筑面积大于二万平方米的体育场馆、会堂,公共展览馆、博物馆的展示厅;(二)总建筑面积大于一万五千平方米的民用机场航站楼、客运车站候车室、客运码头候船厅;(三)总建筑面积大于一万平方米的宾馆、饭店、商场、市场;(四)总建筑面积大于二千五百平方米的影剧院,公共图书馆的阅览室,营业性室内健身、休闲场馆,医院的门诊楼,大学的教学楼、图书馆、食堂,劳动密集型企业的生产加工车间,寺庙、教堂;(五)总建筑面积大于一千平方米的托儿所、幼儿园的儿童用房,儿童游乐厅等室内儿童活动场所,养老院、福利院,医院、疗养院的病房楼,中小学校的教学楼、图书馆、食堂,学校的集体宿舍,劳动密集型企业的员工集体宿舍;(六)总建筑面积大于五百平方米的歌舞厅、录像厅、放映厅、卡拉OK厅、夜总会、游艺厅、桑拿浴室、网吧、酒吧,具有娱乐功能的餐馆、茶馆、咖啡厅;(七)国家工程建设消防技术标准规定的一类高层住宅建筑;(八)城市轨道交通、隧道工程,大型发电、变配电工程;(九)生产、储存、装卸易燃易爆危险物品的工厂、仓库和专用车站、码头,易燃易爆气体和液体的充装站、供应站、调压站;(十)国家机关办公楼、电力调度楼、电信楼、邮政楼、防灾指挥调度楼、广播电视楼、档案楼;(十一)设有本条第一项至第六项所列情形的建设工程;(十二)本条第十项、第十一项规定以外的单体建筑面积大于四万平方米或者建筑高度超过五十米的公共建筑。)。3.申请消防验收/消防验收备案材料齐全且符合法定形式。
(八)装饰装修施工许可证核发
申请办理装饰装修施工许可证核发,需符合以下条件:1.依法应当办理用地批准手续的,已经办理该建筑工程用地批准手续。房屋装饰装修工程还应当取得房屋所有权人同意。2.依法应当办理建设工程规划许可证的,已经取得建设工程规划许可证。3.施工场地已经基本具备施工条件。需要征收房屋的,其进度符合施工要求。4.已经确定施工企业。5.有满足施工需要的资金安排。6.有满足施工需要的施工图纸及技术资料。7.有保证工程质量和安全的具体措施,并已按照规定办理工程质量、安全监督手续。工程投资额在100万元以下或者建筑面积在1000平方米以下的建筑工程,可以不申请办理施工许可证,但应当办理建设工程质量监督手续并提交保证安全施工的具体措施资料。
(九)养老机构内设医疗机构执业许可/备案
申请办理内设医疗机构执业许可或备案,需提交以下材料:1.申请书。2.负责人资质证明。3.技术人员名录。4.规章制度。5.医疗废物处理方案。6.法人资质证明。7.医疗设备清单。8.内部布局图。9.承诺书。
(十)食品经营许可
申请办理食品经营许可,应当符合下列条件:1.具有与经营的食品品种、数量相适应的食品原料处理和食品加工、销售、贮存等场所,保持该场所环境整洁,并与有毒、有害场所以及其他污染源保持规定的距离;2.具有与经营的食品品种、数量相适应的经营设备或者设施,有相应的消毒、更衣、盥洗、采光、照明、通风、防腐、防尘、防蝇、防鼠、防虫、洗涤以及处理废水、存放垃圾和废弃物的设备或者设施;3.有专职或者兼职的食品安全管理人员和保证食品安全的规章制度;4.具有合理的设备布局和工艺流程,防止待加工食品与直接入口食品、原料与成品交叉污染,避免食品接触有毒物、不洁物;5.法律、法规规定的其他条件。
五、申请材料

六、办理结果

附件2

附件3
