一、服务平台
(一)医保平台
1.微信公众号:大连市医保局
2.网上服务大厅:http://ggfw.ybj.dl.gov.cn(电脑端)
3.公共服务APP:国家医保服务平台、辽事通、银联云闪付、支付宝、e大连、一体化政务服务平台、交通银行等。
4.医保驿站:大连各交通银行网点
5.智能客服:“大连市医保局”微信公众号→服务大厅→线上问答
6.工作时间咨询热线:0411-83709222
7.异地就医专用邮箱:dlybydjy@163.com
8.各办事处异地就医服务电话(区号0411):市中心83709182、金普新区65891684、旅顺81616292、普兰店83168696、瓦房店85687559、庄河89725672、长海89889617、长兴岛85283021、高新园区84820900(区内高校)。
9.查询联网医疗机构:“国家医保局”微信公众号和APP。
10.领取电子医保凭证:微信公众号及公共服务APP均可领取,在全国各地支持电子凭证的医药机构就医购药时,代替社保卡扫码结算。
11.医保直接结算和电子凭证服务范围:全国境内地区(国外及港澳台除外)联网医疗机构或药房。
(二)社保平台
1.社保卡办理激活网点:http://rsj.dl.gov.cn/dlrsw/大连市人力资源和社会保障局官方网站→个人版→社会保障卡→社保卡即时业务办理网点。
2.服务电话:0411-12333
二、异地门诊联网医疗机构就医直接结算(社保卡或电子凭证)
1.无备案各地通刷职工个人账户。
2.异地居住(工作)备案:①依次使用普通门诊统筹和个人账户。②认定过门诊规定病种待遇的,联网病种可直接结算。③认定过高值药品的(参保地和省内就医地任一地医院均可备案互认),省内门诊联网结算。④省内联网医院急诊急救直接结算。
3.异地转诊备案(临时异地就医):①使用个人账户。②认定过高值药品的(参保地和省内就医地任一地医院均可),省内门诊联网结算。③省内联网医院急诊急救直接结算。
三、异地转诊就医(即临时异地就医)
(一)适用范围:大连市医疗保险参保人员转外就医,大学生寒暑假(包括休学)期间因病异地诊治,肾病患者外出透析。
(二)办理流程:须激活本人社保卡,备案选就医市→持大连社保卡(或电子医保凭证)→异地联网医院门诊和住院就医→直接结算。
(三)具体操作:
1.备案途径(任选一种):①网上办理包括“大连市医保局”微信公众号或网厅及各公共服务APP。②人工办理包括电话0411-88857000、交行网点和大连市三级医院医保科。
2.备案流程:微信公众号“大连市医保局”(或其它网上相应页面)→服务大厅→临时异地就医备案→选择就医省市→异地联网→提交。人工办理按客服指导。
3.备案时间要求:入院前备案,最迟不超过入院后5个工作日内,一年内有效,可在就医地各级联网医院多次住院。
4.持卡(电子凭证)结算:①须保证社保卡激活有效。②结算标准按就医地目录和大连市异地转诊政策。③期间可在大连持卡就医。
5.未直接结算的处理:符合大连市医保支付范围的住院、恶性肿瘤门诊放化疗、门诊透析或住院前急救等全额现金医疗费,一年内可通过微信公众号“异地就医报销申报”→提交收据和明细原件、复印病志等办理审核。
6.联网报错的处理:属于服务不通(联网平台维护或检修)的等待恢复,属于网络超时的反复操作,其余情况异地治疗医院医保科按分层排查处理,先行排除院端故障后将报错内容和日志发送至就医地医保。
四、异地安置(居住、工作)就医
(一)适用范围:大连市医疗保险参保人员长期境内异地居住(工作)。1.退休人员。2.大连户籍的个体及城乡居民(学生除外)。3.单位在职职工派驻异地工作半年以上的。
(二)办理流程:须激活本人社保卡,备案选安置省市→持大连社保卡(或电子医保凭证)→异地联网医院门诊和住院就医→直接结算。
(三)备案材料:
1.本人异地户口簿或居/暂住证或房产证。
2.随配偶或子女居住的,可提供投靠亲属异地户口簿或房产证(附结婚证、户口簿等直系亲属关系材料)。
3.随军配偶或子女是异地现役军人的,异地居住证明可由部队开具。
4.用人单位派驻职工异地工作半年以上的,可提供具备法律效力的文书(劳动合同、派遣合同、调转函或政府机构、单位公文等、加盖单位公章)。
5.大连户籍的学龄前儿童提供监护人(父母一方即可)异地社保证明或异地户籍/异地房产证和出生医学证明。
(四)具体操作:
1.非单位职工:“大连市医保局”微信公众号(或其它网上相应页面)→服务大厅→异地居住备案→提交个人异地户口簿或居/暂住证或房产证。
2.单位职工:“大连市医保局”网厅→异地工作备案→提交异地工作有效文书。
3.变更或取消:备案生效半年后可在“我的办件”中操作。
4.备案时间要求:入院前备案,一直有效直至取消或变更。
5.持卡结算:①须保证社保卡激活有效。②期间可在大连持卡就医。③到其它城市就医,网上“临时异地就医备案”后持社保卡就医结算。
6.未直接结算的处理:符合大连市医保支付范围的住院、恶性肿瘤门诊放化疗、门诊透析或住院前急救等全额现金医疗费,可通过微信公众号“异地就医报销申报”提交收据和明细原件、复印病志等办理审核。
7.联网报错的处理:由就医地医院按当地医保处理机制排查解决。
(五)职工个人账户返还:须激活社保卡金融功能,微信公众号“大连市医保局”→服务大厅→个人账户返还→异地居住(工作)人员→提交。约10个工作日进入本人社保卡银行账户。
(六)直接结算标准:
1.安置地联网医院住院直接结算标准:①执行安置地医保目录;②执行参保地基本医疗保险住院起付标准、支付比例和年度最高支付限额。③非安置地就医的执行大连市异地转诊政策。
2.安置地联网医院普通门诊统筹结算标准:每季度居民起付标准30元;按保内50%支付比例,季度支付限额未成年居民100元、成年居民50元;职工180元(包括个体和退休)无起付标准。
3.省内联网医院门诊高值药品结算标准:高值药品认定登记在大连和省内就医医院备案互认,个人先行自付30%,统筹支付比例职工80%、居民70%。
(七)门诊待遇:
1.职工门诊待遇:已认定门诊规定病种,在异地联网医院门诊就医直接结算;不能联网的全额现金垫付,符合大连市医保支付范围的按病种待遇报销。
2.居民门诊待遇:①已认定门诊规定病种,在异地联网医院门诊就医直接结算;不能联网的全额现金垫付,符合大连市医保支付范围的按病种待遇报销。②居民两病在大连市定点医疗机构认定并就医,按保内65%支付比例,每季度支付限额糖尿病200元、高血压100元(2021.9.1起)。
五、全额现金垫付医疗费审核报销
(一)审核材料:本人须有激活的社保卡,1.全额收据及明细原件(治疗后一年内、未支付其它待遇)。2.病案复印件(放疗的须提供放疗计划病案)。3.门诊治疗病志(指高值药品、化疗、透析、急救的)。4.身份证、社保卡复印件。5.癌症化疗异地结算单、收据原件及出院小结(补充报销年度首次化疗后起付标准差额部分)。
(二)办理流程:通过微信公众号“大连市医保局”→服务大厅→“异地就医报销申报”提交图片信息,收到“审核通过”的回复后,可选择属地医保中心地址邮寄送达。
(三)报销付款:交齐材料后按照大连市医保范围报销,约20个工作日,向本人社保卡银行账户(须提前激活金融功能)拨付报销款,如因银行数据、系统原因、个人卡异常、补充证明材料、在院未结算、核查认定等情况可能延长办结。因死亡或未成年等特殊原因无法向本人付款的,可提交本人死亡证明、公证书或全部继承人签署的同意委托授权书,直系亲属身份证及证明、银行卡。
(四)打印报销单(电子结算单)。微信公众号“大连市医保局”→服务大厅→“出具凭证业务查询”下载,报销材料存档后不退回、不查询。
六、参加异地医疗保险、居住在大连市的人员
(一)参保地备案:须激活本人社保卡并在参保地医保服务平台(或国家医保服务平台)进行异地就医备案。
(二)就医流程:备案生效后可在大连市各联网定点医疗机构,持异地社保卡或电子医保凭证就医,按参保地政策直接结算住院费、普通门诊统筹、个人账户(联网药房也可用)、省内门诊急救和高值药品。高值药品认定在大连和省内就医医院备案互认。
(三)省内各市医保联系方式。如有更新请按当地公布的信息:
沈阳024-96856 抚顺024—53998267 本溪024-47116021 锦州0416-3881006
鞍山0412-5535962 丹东0415-3105772/3105785 营口0417-2980276
辽阳0419-3238901 盘锦0427-2209165 铁岭024-74849067 朝阳0421-2638918 葫芦岛0429-3151066/3150767/3150292 阜新0418-3858338 省直024-31281160
七、问题解答
1.大连市异地转诊(临时异地就医备案)的待遇是怎样的?
答:起付标准1500元,起付标准以上、基本医疗保险最高支付限额以下(除外乙类项目先行自付部分),符合医保支付范围的(联网结算按就医地、现金报销按参保地),统筹基金支付比例:成年居民50%;未成年居民、大学生、在职职工和灵活就业人员70%;退休职工85%。其中,职工和灵活就业人员超出基本医疗保险年度最高支付限额(25万元),由大额补充保险支付80%(最高支付35万元)。城乡居民超出医疗保险年度最高支付限额(未成年居民、大学生20万元;成年居民15万元)后由大病保险按规定支付合规医疗费。
2.异地安置及大学生户籍地住院结算待遇:

3. 高值药品认定及待遇:
患者或家属持相关就医资料(加盖病案室印章的病案首页、出院小结、病理报告、基因检测报告、认定相关检查化验单、影像学资料等)、慈善赠药相关资料复印件、身份证、社会保障卡(或医保电子凭证),到具有高值药品处方资格的医院(大连或省内就医地均可)申请认定。

90种高值药品包括:曲妥珠单抗、贝伐珠单抗、尼妥珠单抗、利妥昔单抗、厄洛替尼、索拉非尼、阿帕替尼、硼替佐米、重组人血管内皮抑制素、西达本胺、阿比特龙、氟维司群、依维莫司、来那度胺、康柏西普、雷珠单抗、培美曲塞、复方黄黛片、泊沙康唑、埃克替尼、达沙替尼、吉非替尼、伊马替尼、阿法替尼、培门冬酶、克唑替尼、奥希替尼、奥曲肽、培唑帕尼、伊沙佐米、瑞戈非尼、安罗替尼、塞瑞替尼、阿扎胞苷、西妥昔单抗、阿昔替尼、维莫非尼、尼洛替尼、伊布替尼、舒尼替尼、利奥西呱、阿来替尼、司来帕格、波生坦、地拉罗司、地塞米松、奥拉帕利、帕妥珠单抗、麦格司他、奥马珠单抗、特立氟胺、呋喹替尼、阿柏西普、吡咯替尼、信迪利单抗、芦可替尼、马昔腾坦、度普利尤单抗、棕榈帕利哌酮酯(3M)、芬戈莫德、西尼莫德、托法替布、贝利尤单抗、达拉非尼、曲美替尼、泽布替尼、尼拉帕利、恩扎卢胺、仑伐替尼、重组人Ⅱ型肿瘤坏死因子受体-抗体融合蛋白、安立生坦、艾曲泊帕乙醇胺、吡非尼酮、托珠单抗、戈利木单抗、氘丁苯那嗪、英夫利西单抗、阿达木单抗、巴瑞替尼、尼达尼布、司库奇尤单抗、依那西普、特瑞普利单抗、替雷利珠单抗、伊尼妥单抗、阿美替尼、氟马替尼、卡瑞利珠单抗、兰瑞肽、维得利珠单抗。
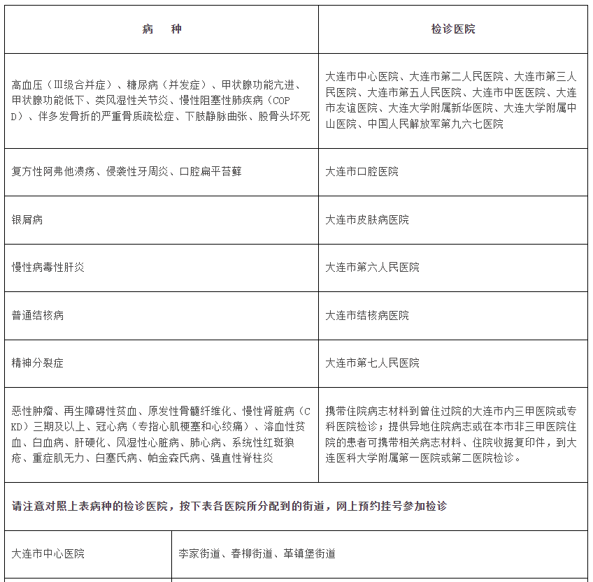
4. 门诊慢性病待遇:
大连市职工基本医保门诊规定病种Ⅰ类(慢性病)



大连市城乡居民基本医保门诊规定病种Ⅰ类(慢性病)

大连市内门诊规定病种Ⅰ类的检诊医院


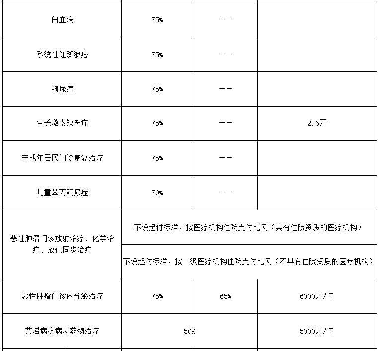
5. 门诊大病待遇:
大连市职工基本医保门诊规定病种Ⅱ类(门诊大病)



大连市城乡居民基本医保门诊规定病种Ⅱ类(门诊大病)



6.没有按规定办理备案异地住院,还能享受医保待遇吗?
答:符合大连市医保支付范围的,可在出院后一年内向属地医保办事处窗口申报,经专家会审认定等程序通过准予报销的,降低基本医疗保险统筹支付比例10%,居民起付标准提高至2000元。逾期申报的不予报销。
7.异地住院有哪些注意事项?
答:异地住院联网结算的按照就医地规定。现金垫付报销的按照参保地目录政策:(1)实名制住院病情真实。(2)出入院标准、住院治疗及待遇支付均遵循合理原则。(3)出院带药:符合所申报病种住院治疗的口服药物按医嘱报销15天剂量,外用中草药(包)、注射液、针剂和出院后诊疗项目等均不予报销。(4)急性中枢性神经系统疾病及损伤治疗后的康复治疗期为6个月(其它疾病为3个月),逾期康复医疗费用不予报销。
不予报销的情况:(1)普通门急诊医疗费用(异地安置除外)。(2)非定点医院医疗费用。(3)院前救护车的各项费用。(4)医保卡因欠费、毕业销户或补缴待遇审核期等原因封锁。(5)住院病案身份信息不符、材料不全或未加盖有效印章。(6)违反出入院标准和合理原则。(7)与病案记录和医嘱不符或与申报病种治疗无关的收费项目。(8)基本医疗保险规定不予支付的情形和项目。
8.出国以及到港、澳、台地区发生的医疗费用可以报销吗?
答:出国以及到港、澳、台地区发生的医疗费用,基本医疗保险不予支付。
9.灵活就业人员欠费后,在异地住院可以办理申报并享受医保待遇吗?
答:灵活就业人员中断医保缴费期间,医保卡处于半止付状态,不能享受医保待遇,因此不能办理异地住院申报和住院费报销,在缴费到账次月,医保卡状态恢复正常后才可享受正常的医保待遇。建议灵活就业人员按时缴费,保障个人待遇。
10.外出务工人员或异地居住证(房产证)暂未办下来如何办理异地就医备案?
答:长期居外人员可登录“大连市医保局”微信公众号(或网厅、国家医保服务平台等公共服务APP)备案。(1)我市劳务单位外派人员可由单位登录“大连市医保局”网厅统一办理异地工作备案。(2)大连户籍的灵活就业人员、成年居民和无学籍未成年居民,使用公众号“异地居住备案”。(3)异地居住证等暂未办下来的可承诺备案自助开通异地就医直接结算,半年内及时补充。
11.异地生小孩住院可以直接结算吗?
答:(1)就医地支持使用社保卡生育的:登录“大连市医保局”微信公众号办理“临时异地就医备案”(常驻异地工作的职工办理“异地工作备案”),持社保卡住院生育,按大连市异地就医政策直接结算;登录“大连市医保局”微信公众号(或网厅)-“生育津贴申领”。(2)就医地不支持使用社保卡生育的:无须备案现金住院,出院后在微信公众号或网厅自助申报“生育津贴及异地生育医疗费”即可。(3)境外生育的不享受生育医疗费待遇。
12.在异地可以享受城乡困难居民医疗救助吗?
答:我市困难居民医疗救助已经实现“一站式”“一单制”异地就医结算。按照我市异地转诊(临时异地就医)或异地居住备案流程操作,在异地持社保卡(或电子凭证)住院,办理出院结算时,直接享受基本医疗保险、居民大病保险和医疗救助的全部待遇,无需单独办理。如在异地现金垫付住院费,在我市办理报销时,同时领取医疗救助的报销待遇,无需单独办理。
13.2022年度大连市基本医疗保险缴费标准:

温馨提示:异地就医人员应实名制住院,不得提供虚假收据明细及病案等就医材料。一经查实骗取医保待遇行为,将追究其法律责任,并由行政部门决定予以行政处罚,列入信用“黑名单”,在“信用大连”及“大连市医疗保障局”官方网站公示,公示期3年。