政策e览
首页
政策资讯
政策资讯
政策地图
政策简报
数据发布
人事工具
退休金测算
社保测算
退休年龄测算
智法e懂
注册
登录
中智e享
政策e览
政策资讯
详情
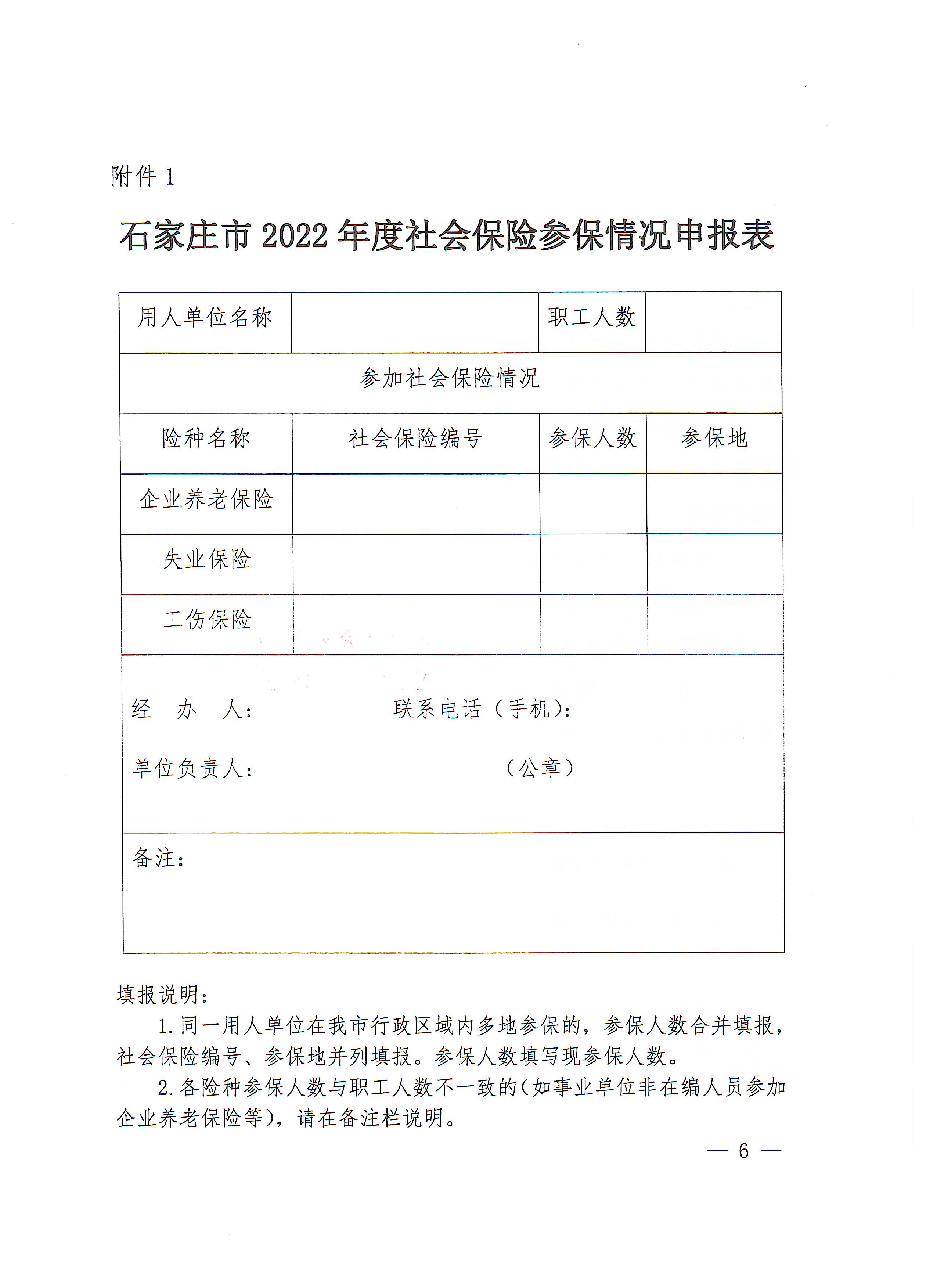
石家庄市社会保险中心关于开展2022年度社会保险缴费基数申报核定工作的通知
本站发布时间:2022-09-16
省市地区:
河北,石家庄市
发文机构:
石家庄市社会保险中心
发文字号:
石社险〔2022〕21号
发文日期:
2022-09-16
执行日期:
-
废止日期:
-
摘要:
关于开展2022年度社会保险缴费基数申报核定工作的通知
点赞
收藏
提问
分享
法律、法规、规范性文件以及政策性文件,供参考使用。具体的内容依照政府网站公示信息为准。
置顶资讯
1
e周智播 | 工伤待遇已升级,政策地图来助力!(附全国政策速查表)
2
e周智播 | 最低工资涨了!12月起执行
3
e周智播 | 全方位深度解析《工伤保险条例》若干问题的意见(三)(附对比解析表)
4
e周智播 | 全国最新住房公积金政策汇总来了!
5
人力资源社会保障部关于执行《工伤保险条例》若干问题的意见(三)
6
北京市人力资源和社会保障局 北京市交通委员会 北京市园林绿化局(首都绿化委员会办公室) 北京市医疗保障局 中国人民银行北京市分行关于发布《〈北京市社会保障卡管理办法〉实施细则》的通告
最新简报
全国政策简报(2025年11月月刊)
专题资讯:多措并举促生育,趋势前瞻:毕业生求职不迷路
2025-11-25 中智北京
全国政策简报(2025年10月月刊)
专题资讯:医保新政多维升级,趋势前瞻:“一卡通”建设加速推进
2025-10-28 中智北京
首页
资讯
智法e懂
政策资讯
政策简报
政策地图
数据发布
工具
退休金测算
社保测算
退休年龄测算
我的