按照《中华人民共和国残疾人保障法》、《残疾人就业条例》、陕西省《残疾人就业保障金征收使用管理实施办法》的规定,西安市2023年度残疾人按比例就业情况联网认证工作的申报指南如下:
一、认定时间
2024年3月1日至2024年10月31日(认定时间若需延长将另行通知)。
二、认定对象
西安市行政区域内2023年度安置残疾人就业并依法为其缴纳社会保险(城镇职工养老保险、城镇职工医疗保险)的各类用人单位。
三、认定办法
(一)持有《中华人民共和国残疾人证》上注明属于视力残疾、听力残疾、言语残疾、肢体残疾、精神残疾和多重残疾的人员,或者持有《中华人民共和国残疾军人证》(1至8级)的人员。
(二)安排1名持有《中华人民共和国残疾人证》(1至2级)或《中华人民共和国残疾军人证》(1至3级)的人员就业,按照安排2名残疾人就业计算。
四、申报办理
西安市已全面启用全国残疾人按比例就业情况联网认证系统,完全实现“全程网办”和“跨省通办”,用人单位应当优先选择在线办理。
(一)在线办理
1.登陆陕西省政务服务网(https://zwfw.shaanxi.gov.cn/)完成政务服务体系注册。
2.登录陕西省政务服务网,点击“跨省通办”专区,点击陕西省“跨省通办”,跨省通办事项按部门分类选择“省残联”选项,点击下方“全国残疾人按比例就业情况联网认证”事项办理进入按比例联网认证网报系统;或在陕西省政务服务网首页,地区选择西安市并点击确定进入西安市政务服务网,搜索“全国残疾人按比例就业情况联网认证”,点击“在线办理”即可进入“按比例联网认证网报系统”。
3.点击“我要申报”,按照系统要求按序进行填报。(网报系统操作指南详见附件1)
(二)现场办理
1.办理地点
(1)西安市市本级。陕西省税务局第二税务分局、西安市税务局第一税务分局、曲江新区税务局、经开区税务局、浐灞生态区税务局登记注册的用人单位(含中央、省属及外省市单位)在西安市残疾人劳动就业服务中心一楼大厅进行认定。
(2)各区县及其他。各区、县税务分局及国家民用航天产业基地税务局、国家航空高新技术产业基地税务局登记注册的用人单位,在所属行政辖区的区县残疾人就业服务机构认定;高新区税务局登记注册的用人单位在高新区社会事业服务局认定;国际港务区税务局登记注册的用人单位在国际港务区社会事业和行政审批服务局认定;西咸新区税务局登记注册的用人单位在西咸新区相关机构进行认定。
2.联系方式及办理地点
联系方式、现场申报办理地点详见附件2。
五、所需资料
(一)在线办理请按照网报系统要求进行填报,系统将自动获取残疾职工(工资、养老、医疗、证件信息)等相关信息进行核验。(在线办理填报基础信息时,属于西安市市本级的用人单位,务必将“残联主管部门”选择“西安市市本级”,以免对认定进度造成影响。)
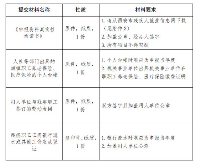
(二)现场办理所需资料

(三)以劳务派遣方式安置残疾职工就业的用人单位现场办理所需资料

六、相关说明
(一)2023年度已安排残疾人就业的用人单位如在规定时限未申报的,视为未安排残疾人就业,由税务机关按规定征收残疾人就业保障金;未安排残疾人就业的用人单位,可直接向税务机关申报缴纳残疾人就业保障金。
(二)用人单位应如实填报相关信息,并保证提供的材料真实有效,申报材料需加盖本单位公章。
(三)用人单位的申报通过审核后,认定数据将同步发送至税务机关,同时可自行下载打印《按比例安排残疾人就业审核认定书》。
附件:
1.网报系统简易操作指南
2.各级残疾人联网认证机构联系一览
3.申报资料真实性承诺书
4.劳务派遣用工认定情况说明
西安市残疾人劳动就业服务中心
2024年2月26日