一、事项名称
购买廉价房提取住房公积金
二、设定依据
(一)国务院《住房公积金管理条例》第十一条 住房公积金管理中心履行下列职责:(四)审批住房公积金的提取、使用;第二十四条 职工有下列情形之一的,可以提取职工住房公积金账户内的存储余额:(一)购买、建造、翻建、大修自住住房的;
(二)国务院《住房公积金管理条例》第二十五条第二款 职工应当持提取证明向住房公积金管理中心申请提取住房公积金。住房公积金管理中心应当自受理申请之日起3日内作出准予提取或者不准提取的决定,并通知申请人;准予提取的,由受委托银行办理支付手续。
三、申请条件
职工购买廉价房的,可以提取本人的住房公积金。
职工本人及配偶应在具备提取条件后的24个月内,一次性提取住房公积金。职工购买再交易自住住房申请提取的,同一住房在12个月内发生两次及以上权属过户交易的,自第二次交易起,购买该住房的职工应在取得不动产权证满12个月后,方可申请提取。
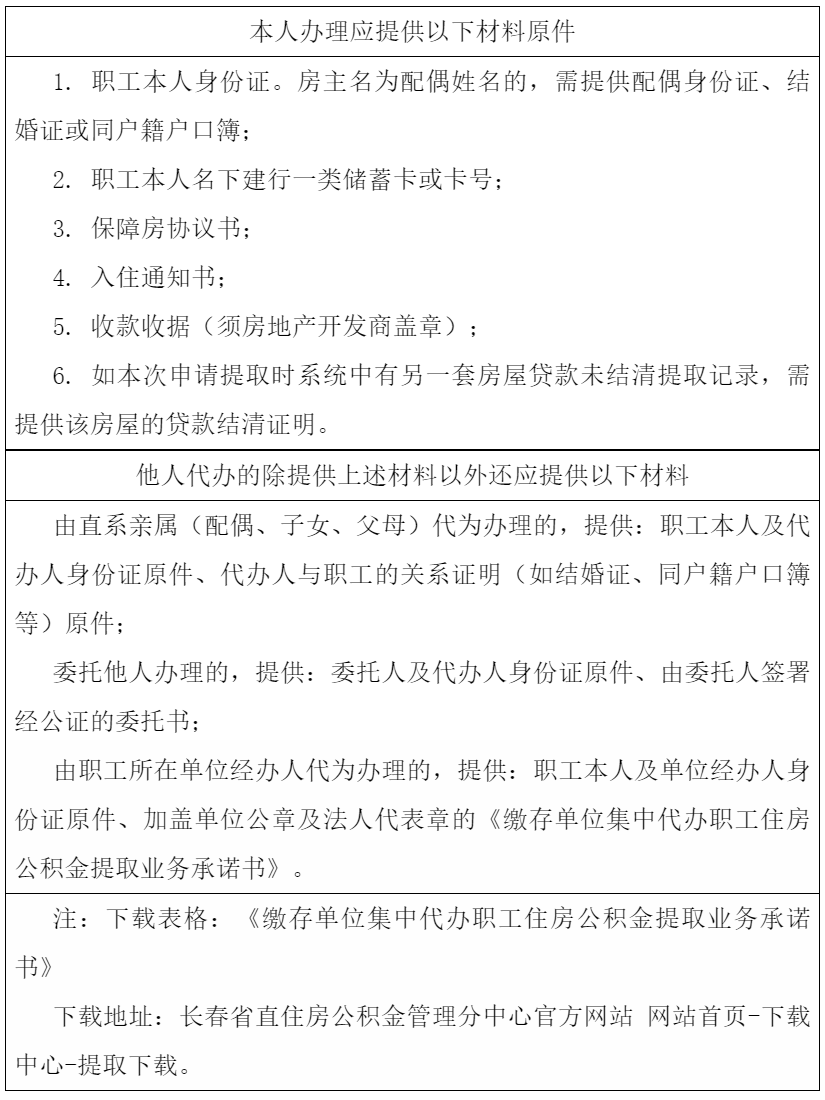
四、办理材料

五、办理流程
申请人至中心窗口提出相关业务申请,中心工作人员审核后,符合条件的即时办结并出具相关业务办结回执单,不符合条件的退回材料并告知原因。
六、办理时间
法定工作日8:30-16:00 (午间设值班岗)
七、办理地点
长春市人民大街9999号省政务大厅2楼住房公积金归集6号窗口-23号窗口
八、办理机构
长春省直住房公积金管理分中心
九、收费标准
不收费
十、联系电话
咨询电话:0431-96899
投诉电话:0431-82790722