各设区市医疗保障局、数据局:
为进一步优化政务服务,提升行政效能,现将《浙江省高效办成就医费用报销“一件事”工作方案》印发给你们,请认真贯彻执行。
浙江省医疗保障局 浙江省数据局
2025年2月28日
浙江省高效办成就医费用报销“一件事”
工作方案
为贯彻落实国务院办公厅《“高效办成一件事”2024年度新一批重点事项清单》(国办函〔2024〕53号)文件精神,推进就医费用报销“一件事”便捷办理,进一步优化就医相关类的医疗保障政务服务,结合我省实际,制定本方案。
一、工作目标
以习近平新时代中国特色社会主义思想为指导,践行以人民为中心的发展思想,以群众办事更高效、更便利为导向,立足群众实际需要,将就医报销类相关的医保事项优化整合,强化事项集成联动,加强数据共享支撑,打造“一次申请、事项集成、一网办理、联动办结”的就医费用报销“一件事”创新服务新模式,实现就医费用报销高效办理,切实提升参保群众获得感和满意度。2025年3月底前,全面完成就医费用报销“一件事”省级应用开发并全省推广上线。
二、联办内容
(一)联办事项
就医费用报销“一件事”集成提供基本医疗保险参保人员历年账户家庭共济查询办理(确认-00253-023)、基本医疗保险参保人员异地就医备案查询办理(确认-59629-003、确认-59629-004、备案-71753-000)、十种门诊慢特病费用跨省直接结算、医疗费用直接结算等事项,并将门诊医疗费用报销(给付-88276-001)和住院医疗费用报销(给付-88276-002)的申请办理同步纳入就医费用报销“一件事”联办范畴,为参保群众提供未能异地就医直接结算后的零星报销兜底服务。参保人在申请办理就医费用报销“一件事”时,实行“一次申请、集成联动、一次办结”的高效办成“一件事”服务。
(二)联办对象
在浙江省内参加基本医疗保险的参保人员,有异地就医需求及历年账户家庭共济使用需求的,满足以下条件即可申请办理:
1.异地就医备案:参加基本医疗保险且正常享受医保待遇的参保人员,在异地长期居住生活或有临时外出就医需求,可按参保地规定办理备案登记。
2.个账共济备案:参加职工医保的参保人员,其个人历年账户结余资金可以个人自愿承诺的方式,授权共济给本人在省内参加基本医疗保险且正常享受医疗保障待遇的近亲属(包括父母、子女、配偶、兄弟姐妹、祖父母、外祖父母、孙子女、外孙子女)。
3.就医费用直接结算:含十种门诊慢特病费用跨省直接结算和医疗费用异地就医直接结算。参加基本医疗保险且正常享受医保待遇的参保人员,已办理异地就医备案、个账共济备案的,其相关的医疗费用按参保地规定,可在省内或跨省享受异地就医直接结算。
4.医疗费用零星报销:参加基本医疗保险且正常享受医保待遇的参保人员,因系统故障或不具备联网结算条件等因素,在异地定点医药机构发生的由个人先行垫付的,符合参保地规定的医疗费用,可申请医疗费用零星报销。
(三)联办方式
以参保人员线上提交就医费用报销“一件事”联办申请为主,在浙江省政务服务平台“高效办成一件事”专区设置就医费用报销“一件事”集成联办业务应用,提供参保人员个人账户家庭共济备案和异地就医备案查询服务,并支持自主选择填报就医费用报销登记信息,完成各类就医相关事项的联办申请,采用“一个入口、一次申请、系统推送、联动办理”的服务模式,实现“一网通办”。
三、工作任务
(一)优化办事流程。贯彻落实国家事项口径规则,全面梳理涉及就医报销的各类事项,包括就医备案、个账共济、结算报销等,理顺相关联的事项办理关系,形成就医费用报销“一件事”标准化办事指南,同步在政务服务平台完成服务事项配置和服务指南维护。通过医保部门内部事项联动,进一步简化流程,实现“一次性告知、一次性申请、一次性办结”。
(二)开发统一受理端。依托全省医保信息平台和一体化政务服务平台,围绕就医费用报销“一件事”所涉事项,开发全省统一的受理端(包括PC端、移动端、窗口端),通过数据共享交互,实施智能预填、智能核验、智能引导、智能搜索等功能,实现参保人员自主选择、关联事项一次性办理等功能,并同步接入政务服务“好差评”系统。
(三)改造部门业务系统。根据就医费用报销“一件事”统一受理端建设需求,及时与技术支撑部门联系对接,对应用系统进行适应性改造,实现端口功能的统一优化和建设。打通医保信息平台和政务服务“一网通办”的数据通道,实现事项办理状态实时反馈、办件数据实时共享。
(四)测试及上线应用。根据就医费用报销“一件事”联办业务应用场景,组织部分地市开展联调测试,及时调整完善业务功能模块,进一步提高群众办事体验,为全面推广取得经验、奠定基础。待测试验收通过后,组织各地统一上线运行,全面开展应用。
四、保障措施
(一)加强组织领导。各级医保部门要高度重视,充分认识推进就医费用报销“高效办成一件事”对提升我省医保政务服务集成化水平、改善群众办事体验的重要性和紧迫性,建立工作协调机制,组建由业务骨干和技术人员共同参与的专项工作小组。
(二)强化部门协同。各级医保部门要会同数据部门,严格按照整体部署要求,对就医费用报销“一件事”涉及的具体事项的业务流程、系统支撑、测试应用等环节加大协作配合力度,形成工作合力。
(三)落实保障措施。各级医保要建立完善与事权相匹配的业务机制,强化业务培训,加强宣传应用。充分利用网络、新媒体等载体,以简洁、简便方式告知群众就医费用报销“一件事”的相关信息,并将宣传与信息公开、政策解读、社会监督结合起来,积极回应社会关切。对推进中遇到的新情况、新问题要及时反馈省级部门,便于及时总结、及时优化,不断完善就医费用报销“一件事”工作机制,提高参保群众知晓率、认可度。
附件:就医费用报销“一件事”办事指南
附件
就医费用报销“一件事”办事指南
一、事项名称
就医费用报销“一件事”。包含职工医保个人账户家庭共济备案查询与办理、基本医保异地就医备案查询与办理、十种门诊慢特病费用跨省直接结算、医疗费用直接结算、门诊医疗费用报销、住院医疗费用报销医保事项。
二、适用范围
全省基本医疗保险参保人员。
三、受理条件
在省内参加职工基本医疗保险或城乡居民基本医疗保险,且正常享受医保待遇。
四、提交材料

适用事项名称为:
1.职工医保个人账户家庭共济备案;
2.基本医疗保险参保人员异地就医备案;
3.门诊医疗费用报销;
4.住院医疗费用报销
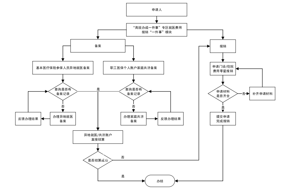
五、办理流程

注:十种门诊慢特病费用跨省直接结算和医疗费用直接结算事项由参保人凭社会保障卡或医保电子凭证在在两定机构直接办理。
六、办事途径
1. 线上:登录浙江省政务服务网“高效办成一件事”专区办理,或通过“浙里办”APP“高效办成一件事”专区办理。
2. 线下:各医疗保障经办机构办事窗口直接申请办理。
五种门诊慢特病费用跨省直接结算和医疗费用直接结算事项均为参保人凭社会保障卡或医保电子凭证在定点医疗机构和定点零售药店端直接结算事项,无需申请办理。
七、办理时限
职工医保个人账户家庭共济办理为即办即结事项,基本医疗保险参保人员异地就医备案事项办理时限为1个工作日。医疗费用零星报销事项办理时限为20个工作日,其余两个事项为直接结算事项。
八、办理结果
申请人可登录浙江省政务服务网“高效办成一件事”专区或通过“浙里办”APP“高效办成一件事”查询办理结果。