各设区市医疗保障局、平潭综合实验区社会事业局,省医疗保障基金中心:
现将《福建省长期护理保险护理服务机构定点管理实施细则(试行)》印发你们,请结合工作实际,认真贯彻落实。
福建省医疗保障局
2025年11月12日
(此件主动公开)
福建省长期护理保险护理服务机构定点管理实施细则(试行)
第一章 总则
第一条 为加强长期护理保险护理服务机构(以下简称“长护服务机构”)定点管理,保障参保人合法权益,促进长期护理保险健康有序发展,根据《长期护理保险护理服务机构定点管理办法(试行)》(医保办发〔2024〕21号)等有关规定,制定本实施细则。
第二条 本实施细则所称的定点长护服务机构,是指依法成立,经审核合格后与统筹地区医疗保障经办机构(以下简称“经办机构”)签订长期护理保险服务协议(以下简称“长护协议”),为参保人员提供长期护理服务的养老机构、医疗机构或者业务范围包括养老服务、照护服务或者护理服务的其他服务机构。
第三条 定点长护服务机构规模、数量和布局应与统筹地区失能人员总体规模、行业发展实际、基金收支、管理服务能力等相适应。鼓励基层医疗卫生机构积极参与和提供长期护理服务。
第四条 定点长护服务机构不得同时承担长期护理保险失能等级评估机构工作,不得同时承担长期护理保险经办工作。
第五条 省医疗保障局负责监督和指导本省行政区域内长护服务机构定点管理有关规定的执行和落实。各设区市(平潭综合实验区,下同)医疗保障局负责执行长护服务机构定点管理有关规定,根据参保人员长期护理服务需求、长期护理保险基金收支、长期护理服务资源等情况,统筹规划行政区域内定点长护服务机构的配置,并对经办机构、定点长护服务机构执行情况进行监督和指导。
第六条 经办机构对定点长护服务机构通过协议进行管理。省级经办机构根据国家经办机构制定的长护协议范本,指导各地加强和完善长护协议管理。各设区市经办机构负责确定定点长护服务机构并签订长护协议,开展协议管理、费用审核结算、绩效考核等相关工作。
第二章 定点长护服务机构确定
第七条 符合下列条件的机构,可自愿向设区市经办机构申请成为定点长护服务机构:
(一)养老机构,指依法办理登记,为老年人提供全日集中住宿和照料护理服务,床位数在10张以上的机构;
(二)医疗机构,指已取得卫生健康部门颁发的《医疗机构执业许可证》或者诊所备案凭证的机构;
(三)其他服务机构,指依法登记成立的从事养老服务、照护服务或者护理服务的法人机构。 经军队主管部门批准有为民服务资质的军队医疗机构,符合本实施细则规定条件的,按属地原则自愿向经办机构申请成为定点长护服务机构。
第八条 申请成为定点长护服务机构应当同时具备以下条件:
(一)具备法人资格;
(二)配备长期照护师、养老护理员、医疗护理员及健康照护师等护理服务人员,且人员类型、数量与服务能力、服务范围相匹配;
(三)配备专(兼)职长护管理人员,熟悉长期护理保险政策规定及要求;
(四)具有与长期护理保险政策规定相适应的服务管理、财务管理、信息统计、内控管理、人员管理、档案管理等制度;
(五)具备使用全国统一的医保信息平台、与医保信息平台长期护理保险功能模块按接口标准进行对接等条件;具备开展长护服务的业务用房、管理用房、设施设备;
(六)与长护服务相关的收费项目和收费价格符合政策规定;
(七)符合法律法规和省级及以上医疗保障行政部门规定的其他条件。
申请提供医疗护理服务的定点长护服务机构应当符合卫生健康部门的有关规定。
第九条 定点长护服务机构提供的长期护理服务类型主要分为居家护理、社区护理和机构护理。
(一)居家护理,是指定点长护服务机构在参保人员所居住的家庭住所内为参保人员提供长期护理服务。
(二)社区护理,是指定点长护服务机构以社区为依托为参保人员提供就近就便、非全日的长期护理服务。
提供居家护理或者社区护理服务的定点长护服务机构应当配备专业护理服务团队,其中:具备长期照护师等职业技能等级证书的护理服务人员不少于4人;具备医疗资质的,医护人员不少于2人。
(三)机构护理,是指定点长护服务机构在所开设的机构内为参保人员提供全日的长期护理服务。
提供机构护理服务的定点长护服务机构应当在相对独立区域设置长期护理服务专区,并有明显标志;配备长期照护师等护理服务人员及设备设施,护理服务人员与失能人员配备比例参照《养老机构岗位设置及人员配备规范》配备,其中具备医疗资质的,医师和护士(师)各不少于2人。养老机构、其他服务机构应有内设医疗机构或与就近的医疗机构开展协议合作。长期护理服务能力在100(含)人以上的,应当成立长护管理内设工作机构并配备专职管理人员。
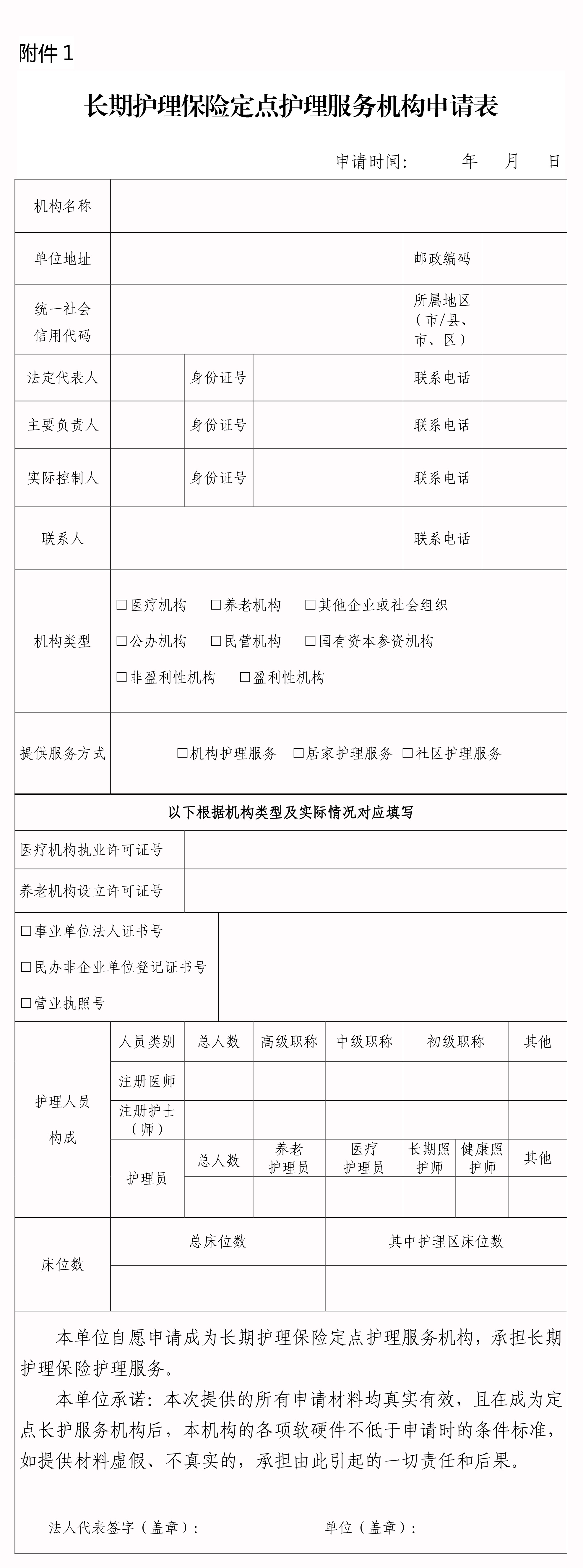
第十条 符合条件的长期护理服务机构,可向所在统筹区经办机构提出定点申请,并提交以下申请材料:
(一)长期护理保险定点护理服务机构申请表(见附件1)。
(二)医疗机构提供《医疗机构执业许可证》正、副本复印件或者诊所备案凭证原件及复印件。养老机构提供《养老机构设立许可证》正、副本复印件或者设置养老机构备案回执原件及复印件。提供医疗护理服务的养老机构等护理服务机构,应提供其内设医疗机构的《医疗机构执业许可证》或与具备上门服务资质的医疗机构签订的合作协议。事业单位提供《事业单位法人证书》的正、副本复印件。民办非营利性机构提供《民办非企业单位登记证书》的正、副本复印件。民办营利性机构提供《营业执照》的正、副本复印件。
(三)业务用房产权证明或者租赁合同复印件、业务用房平面图(注明实际经营面积、用于长期护理业务实际面积)。其中,开展机构护理、社区护理的,同时提供长期护理专区的地点、场所面积及护理床位张数等资料。
(四)提供工作人员花名册(注明社会保险缴纳情况),提供机构法定代表人、主要负责人居民身份证复印件,以及医护人员、护理服务人员的执业证书、资格证书、职称证书、劳动合同等相关材料复印件。
(五)提供符合长护协议管理要求的服务管理、财务管理、信息统计、内控管理、人员管理、档案管理等制度。
(六)提供与长期护理服务相关的收费项目和收费价格清单。
(七)法律法规和市级及以上医疗保障行政部门按相关规定要求提供的其他材料。
第十一条 长护服务机构提出定点申请,经办机构应当及时受理并组织对申请材料进行形式审查。对申请材料不全的,应当一次性告知需补齐的材料;对不符合申请条件的,应当告知并说明理由。申请机构应当自收到材料补正通知之日起10个工作日内补正,逾期不补正的视为放弃申请。
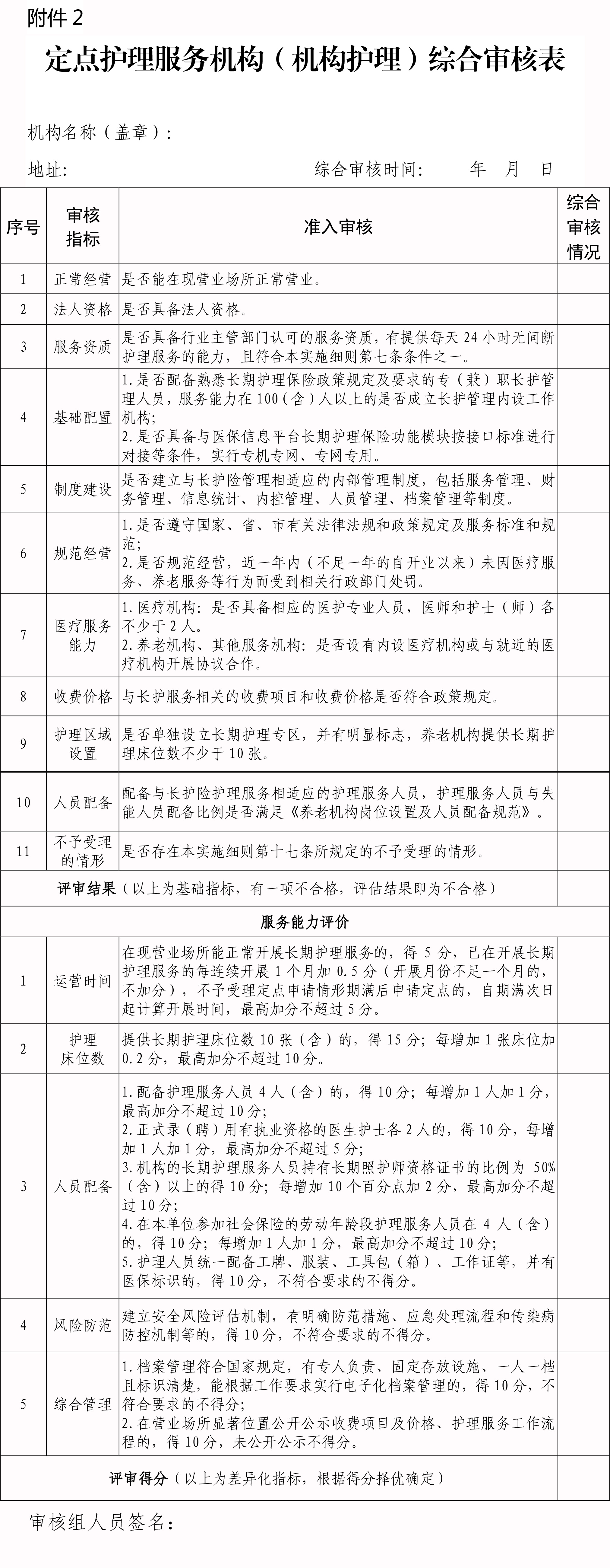
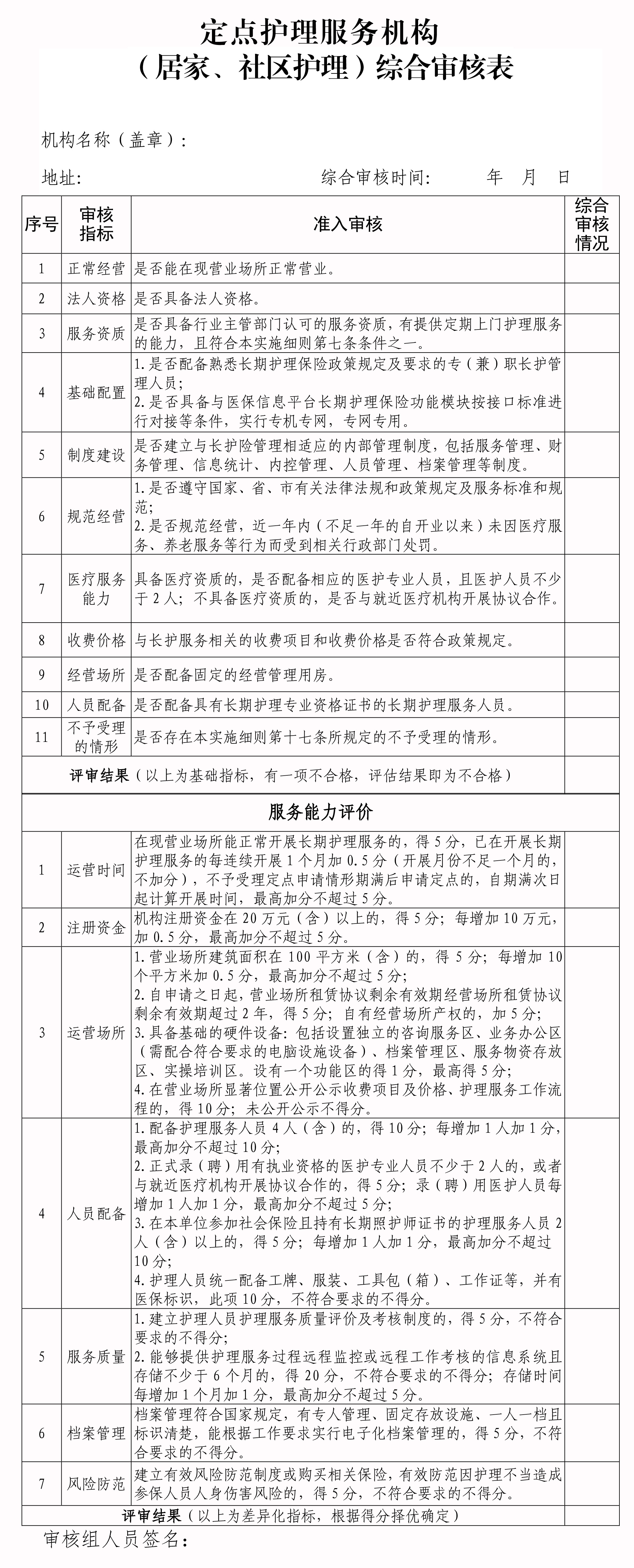
第十二条 形式审查通过后,经办机构通过书面查验、现场核查、集体评议等形式,组织开展综合审核。审核指标详见《定点护理服务机构综合审核表》(附件2)。
经办机构应当根据实际情况建立审核小组。审核小组成员由长护管理、养老服务、医疗保障、医药卫生、财务管理、信息技术等相关领域的专业人员构成,审核小组成员人数不少于5人且为单数。
第十三条 自受理申请材料之日起,审核时间不超过3个月,长护服务机构补充材料的时间不计入审核期限。
审核内容包括但不限于:
(一)是否符合区域内定点长护服务机构配置规划;
(二)是否具备医疗机构执业许可证、诊所备案凭证、养老机构登记证书、备案回执等资质文件材料;
(三)是否具有与服务功能相匹配的基础设备设施;
(四)长期照护师、养老护理员、医师、护士(师)等护理服务人员数量、执业资质等信息是否符合有关规定;
(五)是否具有与长期护理保险政策规定相关的内部管理制度等材料;
(六)是否具备使用全国统一的医保信息平台、与医保信息平台按接口标准进行对接的条件;
(七)与长护服务相关的收费项目和收费价格是否符合政策规定。
第十四条 审核结果分为合格和不合格。经办机构应当将审核结果报同级医疗保障行政部门备案。对审核合格的,将其纳入拟签订协议的长护服务机构名单,并向社会公示,公示时间不少于5个工作日。对审核不合格的,应当告知其理由,并提出整改建议;自结果告知送达之日起3个月内完成整改的,可以申请再次组织审核,审核仍不合格的,1年内不得再次提出定点管理申请。
第十五条 经办机构与审核合格且通过公示的长护服务机构协商谈判,达成一致的,双方在15个工作日内签订长护协议,纳入定点协议管理并向同级医疗保障行政部门备案。长护协议应明确双方权利、义务和责任。签订长护协议的双方应当严格执行协议约定。首次签订协议的,协议期一般为1年(按自然年,上半年签约的到当年年底,下半年签约的到第二年年底);续签协议的,可以根据协议履行情况、绩效考核结果等,适当延长协议期限,协议期最长不超过3年(自然年)。
第十六条 定点长护服务机构有设立分支机构或服务站点的,同步纳入定点长护服务机构协议管理范围;新增分支机构及服务站点的,应当按规定申请新增定点并纳入协议管理范围。
第十七条 长护服务机构有下列情形之一的,不予受理定点申请:
(一)受到相关行政部门行政处罚(处理),但未完全履行处罚(处理)责任;
(二)以弄虚作假等不正当手段申请定点管理,自发现之日起未满3年;
(三)因违法违规或者严重违反协议约定而被解除协议未满3年,或者已满3年但未完全履行违约责任;
(四)法定代表人、主要负责人、实际控制人或者股东设立长期护理保险失能等级评估机构;
(五)法定代表人、主要负责人或者实际控制人被列入严重失信名单;
(六)法定代表人、主要负责人或者实际控制人因严重违法违规造成长期护理保险基金重大损失或者严重不良社会影响,被禁止从事定点长护服务机构管理活动不满5年;
(七)法律法规和规章等规定的其他不予受理的情形。
第十八条 经办机构应当及时向社会公布签订长护协议的定点长护服务机构信息。公布信息包括定点长护服务机构名称、地址、联系电话、服务类型、收费价格等信息,供参保人员或者其监护人、委托代理人选择。
第三章 定点长护服务机构运行管理
第十九条 定点长护服务机构具有为参保人员提供合规长护服务后获得长期护理保险结算费用,提出变更、中止或者解除长护协议,要求经办机构全面诚信履行协议,对完善定点管理有关规定提出意见建议等权利。
第二十条 定点长护服务机构应当核验参保人员的有效身份凭证,与参保人员或者其监护人、委托代理人签订服务合同,在评估专家护理服务建议的基础上,按照参保人员身体状况和护理需求制定护理服务计划,并按照护理服务计划、行业规范等为参保人员提供服务,如实记录服务内容,按照“一人一档”的原则为参保人员建立护理服务文书电子档案。
定点长护服务机构发现参保人员失能状态与评估等级不符,或者参保人员死亡、住院、长期到统筹地区外居住等情况,应当及时向经办机构报告。
第二十一条 定点长护服务机构应当制定服务流程和服务标准,确保护理服务一致性和规范性。
第二十二条 定点长护服务机构应当通过全国统一的医保信息平台长期护理保险功能模块,或者自建护理服务内部管理系统并与全国统一的医保信息平台对接,实现长期护理保险服务等数据信息的管理与传输,并按规定及时全面准确地向医保信息系统传送长期护理保险结算和审核所需的有关数据。
第二十三条 定点长护服务机构应当及时维护机构、人员等编码信息,对护理服务人员实行实名制管理,强化技能培训,规范服务行为,提高服务质量,建立护理服务人员动态管理机制和工作质量考核评价体系,以及体现技能要素价值的薪酬分配制度。
第二十四条 定点长护服务机构应当严格遵守国家和我省有关服务价格管理的法律、法规、标准和规范,全面实行收费公示和费用清单制度,按照公平合理、诚实守信、质价相符的原则确定收费价格,价格具有公允性,同行同业态比价具有经济性优势。
第二十五条 鼓励具有相应技能证书的护理服务人员为参保人员提供护理服务,将长期照护师、养老护理员、医疗护理员及健康照护师等职业技能证书的护理服务人员数量、比例作为长期护理服务机构差异化确定收费价格和相关考核的参考依据。
第二十六条 定点长护服务机构不得重复、超标准、分解项目、串换收取护理服务费用,或者收费价格高于公示价格。向参保人员提供长期护理保险保障范围外的服务事项应当事先征得参保人员或者其监护人、委托代理人书面同意,不得实行不公平、歧视性高价,同一项目收费价格不得高于非参保人员收费价格。
第二十七条 定点长护服务机构应当配合医疗保障部门做好长期护理服务价格、用量等监测工作。
第二十八条 定点长护服务机构应当按规定在显著位置悬挂医保标识;长护服务相关人员工作时间所穿戴的工牌、服装和工具箱(包)等物品应含有医保标识;制发长护险的政策公告、宣传海报、信息公示等应含有医保标识。
第二十九条 定点长护服务机构应当参加医疗保障行政部门或者经办机构组织的长期护理保险相关宣传和培训,及时组织开展本单位长期护理保险政策、经办业务的培训,定期检查本单位护理服务相关工作,及时纠正不规范的护理服务行为。
第三十条 长期护理费用原则上实行按月结算、按年(自然年)清算,鼓励即时结算。
在定点长护服务机构发生的应当由长期护理保险基金支付的护理费用,由定点长护服务机构与经办机构按协议规定结算;应当由参保人员个人支付的护理费用,由定点长护服务机构与参保人员按规定结算,并同步向经办机构提交费用结算情况。
出现下列情形时,定点长护服务机构应当及时与参保人员或者其监护人、委托代理人结清护理费用:
(一)参保人员停止接受定点长护服务机构的长期护理服务的;
(二)参保人员因中断或者终止参保,被停止享受长期护理保险待遇的;
(三)其他情形需要结清费用的。
第三十一条 参保人员因异地居住、出国(境)或者死亡等原因需暂停、恢复、终止长期护理保险待遇的,定点长护服务机构均应在3个工作日内将相关信息向经办机构报备。
第三十二条 定点长护服务机构应当定期检查本单位长期护理保险基金使用情况,及时纠正不规范使用基金的行为,不得重复结算、超标准结算,不得为其他长护服务机构及其服务对象提供结算。
第三十三条 定点长护服务机构应当配合经办机构开展长期护理保险费用审核、服务质量检查、绩效考核等工作,据实传送长期护理保险相关全量数据信息,并动态更新数据,确保真实准确。
定点长护服务机构应当接受医疗保障行政部门的监督检查,并按规定提供相关材料。
第三十四条 定点长护服务机构应当在法律法规规定的目的和范围内收集、使用数据信息,遵守数据信息安全有关法律法规制度,保护参保人员隐私。
第四章 经办服务管理
第三十五条 经办机构具有及时全面掌握定点长护服务机构运行管理情况,从定点长护服务机构获得长期护理保险费用审核、服务质量检查、绩效考核和财务记账等所需资料的权利。
第三十六条 经办机构应当规范服务管理行为,优化定点申请、综合审核和协议管理等经办流程,对定点长护服务机构进行长期护理保险政策、定点管理有关规定等的宣传培训,为定点长护服务机构和参保人员提供优质高效的经办服务。
第三十七条 经办机构应当建立健全内部控制制度,明确定点长护服务机构确定、费用审核、结算拨付等岗位责任,建立完善风险防控机制。
第三十八条 经办机构应当落实长期护理保险支付政策,与定点长护服务机构直接结算应当由长期护理保险基金支付的部分。应强化长期护理保险基金支出管理,通过日常审核、智能监控、数据筛查、现场核查等方式及时审核长护服务费用,及时拨付符合规定的长期护理保险费用,原则上应当在定点长护服务机构申报后30个工作日内完成拨付。
第三十九条 经办机构应当对定点长护服务机构协议履行情况开展绩效考核,考核结果按规定与费用拨付、年度清算、协议续签等挂钩。考核情况报同级医疗保障行政部门。
第四十条 经办机构应当遵守数据信息安全有关法律法规制度,保护参保人员个人信息,确保长期护理保险数据安全。
第四十一条 经办机构发现定点长护服务机构存在违反协议约定情形的,可相应采取以下处理方式:
(一)限期整改;
(二)公开通报;
(三)约谈定点长护服务机构法定代表人、主要负责人或者实际控制人、相关责任方(人员);
(四)暂停新增长期护理保险服务对象;
(五)暂停或者不予拨付长期护理保险费用;
(六)追回已支付的违规长期护理保险费用;
(七)要求定点长护服务机构按照协议约定支付违约金;
(八)中止相关责任方(人员)提供涉及长期护理保险基金使用的服务;
(九)中止或者解除长护协议。
第四十二条 经办机构违反长护协议的,定点长护服务机构有权要求纠正,或者提请经办机构同级医疗保障行政部门协调处理、督促整改,也可以依法申请行政复议或者提起行政诉讼。
医疗保障行政部门发现经办机构存在违反长护协议的,可视情节相应采取以下处理方式:约谈、限期整改、通报批评,对相关负责人员依法依规给予处分。
医疗保障行政部门发现经办机构及其工作人员违反相关法律法规和规章的,依法依规进行处理。
第五章 定点长护服务机构动态管理
第四十三条 定点长护服务机构名称、等级、法定代表人、主要负责人或者实际控制人、注册地址、机构性质和类别、核定床位数(护理床位)、服务类型、服务内容、收费价格等重大信息发生变更的,应当自有关部门批准、备案或者发生变更之日起30个工作日内向经办机构提出变更申请,其他一般信息变更应当及时告知。经审核仍符合定点长护服务机构条件的,长护协议继续履行;经审核不再符合定点长护服务机构条件的,解除长护协议。
定点长护服务机构因违法违规被调查、处理期间不得申请变更信息。
定点长护服务机构法定代表人除因上级机关任免、丧失民事行为能力原因外发生变更的,应当参照定点流程重新申请定点管理。
第四十四条 协议续签由定点长护服务机构提前3个月向经办机构提出申请或者由经办机构统一组织。经办机构根据定点长护服务机构协议履行情况和绩效考核情况等决定是否续签,绩效考核合格的,可续签协议;绩效考核不合格且30天内经整改仍不合格的,不予续签协议,1年内不予受理定点申请。续签协议可根据实际情况不断完善内容,经双方协商一致后续签,未达成一致的,协议到期后自动终止。
第四十五条 长护协议中止是指经办机构与定点长护服务机构暂停履行长护协议约定,中止期间发生的长期护理保险费用不予结算。中止时间原则上不超过6个月。中止期结束时,长护协议未到期的继续履行,长护协议到期的自动终止。
定点长护服务机构有下列情形之一的,经办机构应当中止协议:
(一)重大信息发生变更且未在规定时限内提出变更申请;
(二)未按规定向医疗保障行政部门或者经办机构提供所需信息或者提供的信息不真实;
(三)对长期护理保险基金安全或者参保人员权益可能造成重大风险;
(四)未完全履行协议被要求限期整改,未能在限期内完成整改且经两次以上约谈仍不能完成整改;
(五)法律法规和规章规定或者协议约定的应当中止的其他情形。
第四十六条 长护协议解除是指经办机构与定点长护服务机构之间的协议关系不再存续,长护协议解除后产生的长期护理保险费用,长期护理保险基金不再予以结算。
定点长护服务机构有下列情形之一的,经办机构应当解除协议:
(一)超出执业许可范围或者地址开展长护服务;
(二)医疗机构执业许可证、诊所备案凭证、养老机构登记证书、备案回执、营业执照等资质文件注销、被吊销、年检不合格、过期失效等,或者营业执照变更后经营范围不符合本办法第七条规定的条件;
(三)因买卖、转让、重组等情形导致经营主体发生重大变化,严重影响协议履行;
(四)法定代表人、主要负责人或者实际控制人不能履行协议,或者有严重违法失信行为;
(五)以弄虚作假等不正当手段申请取得定点管理资质或资格;
(六)12个月内累计2次中止协议,或者中止协议期间整改不到位;
(七)以虚假宣传、利益诱导等手段进行服务促销且情节恶劣
(八)拒绝、阻挠监督检查或者因违反长期护理保险政策规定造成恶劣影响被医疗保障、审计等部门通报;
(九)以伪造或者变造的护理服务记录、账目、费用单据、传数据、会计凭证、电子信息等有关资料,进行长期护理保险费用结算;
(十)诱导、协助、串通他人冒名提供虚假证明材料进行长期护理保险费用结算;
(十一)为其他长护服务机构或者其服务对象提供长期护理保险费用结算,出借长期护理保险相关资质或者资格;
(十二)经查实有欺诈骗保行为;
(十三)自愿提出解除协议并经协商一致;
(十四)法律法规和规章规定或者协议约定的应当解除的其他情形。
第四十七条 定点长护服务机构自愿中止、解除协议或者不再续签协议的,应当提前3个月向经办机构提出申请。
第四十八条 定点长护服务机构和经办机构在协议签订、履行阶段发生的争议,可以通过协商解决或者要求经办机构同级医疗保障行政部门协调处理,也可以依法申请行政复议或者提起行政诉讼。
第四十九条 经办机构应当将中止、解除协议的定点长护服务机构基本信息及时报同级医疗保障行政部门、省医保中心备案,向社会公布中止、解除协议的定点长护服务机构名单,并督促长护服务机构做好参保人员服务转接工作。
第五十条 解除协议的定点长护服务机构应当及时撤除定点标识。
第五十一条 定点长护服务机构造成长期护理保险基金重大损失或者其他严重不良社会影响的,其法定代表人、主要负责人或者实际控制人5年内禁止从事定点长护服务机构管理活动;对其他相关人员暂停3个月至12个月的长期护理保险基金支付资格,情节严重的,限制1年至3年从事长期护理保险服务;构成犯罪的,依法追究刑事责任。
第五十二条 涉及暂停长期护理保险相关资格、暂停或者不予拨付费用、被限制从业的机构或者人员,影响期满后向经办机构提出恢复申请,经审核通过后予以恢复长期护理保险基金使用或者从业资格。
第六章 监督管理
第五十三条 医疗保障行政部门对经办机构定点申请受理、综合审核、协议签订及履行、长期护理保险费用审核和拨付、内部控制制度建设等进行监督和指导。
医疗保障行政部门依法依规通过实地检查、抽查、智能监控、大数据分析等方式对定点长护服务机构协议履行情况、长期护理保险基金使用情况、长护服务行为、购买涉及长期护理保险基金使用的第三方服务等进行监督。
医疗保障行政部门根据需要,可以联合相关部门开展联合执法检查,建立综合监管工作机制,形成监管合力,协调解决监管难点问题。
第五十四条 经办机构发现定点长护服务机构存在违约行为,应当及时按照协议予以处理。
经办机构作出中止或者解除协议、对定点长护服务机构相关责任方(人员)暂停长期护理保险基金支付资格或者限制一定期限从事长期护理保险服务等处理时,应当及时报告同级医疗保障行政部门。
医疗保障行政部门发现定点长护服务机构存在违约情形的,应当及时责令经办机构按照长护协议处理,经办机构应当及时按照长护协议处理。
第五十五条 医疗保障行政部门、经办机构应当拓宽监督途径,创新监督方式,通过满意度调查、第三方评价、聘请社会监督员、信用管理等方式对定点长护服务机构进行社会监督,畅通举报投诉渠道,及时发现问题并进行处理。
第七章 附则
第五十六条 根据定点管理需要,逐步按照政府采购的有关规定确定定点长护服务机构。
第五十七条 本实施细则由福建省医疗保障局负责解释,自印发之日起实施,有效期为3年。
附件:
1.长期护理保险定点护理服务机构申请表 2.定点护理服务机构综合审核表


