各市、县(市、区)人民政府,省政府直属各单位:
为贯彻落实省委、省政府减负降本工作部署,结合《浙江省行政规范性文件管理办法》(省政府令第372号)等相关要求,对支持企业减负降本方面的8个行政规范性文件进行了清理。经省政府同意,现对需保留并延续执行的条款汇总通知如下:
一、税费优惠政策
1.货车、挂车、专业作业车、轮式专用机械车等四种车辆的车船税具体适用税额标准按法定税额幅度的最低水平执行,其他车辆的车船税适用税额标准仍按《浙江省人民政府关于贯彻执行中华人民共和国车船税法的通知》(浙政发〔2011〕96号)执行。(责任单位:省税务局、省财政厅,各市、县〔市、区〕政府,除特别注明外,列第一位的为牵头单位,下同。以下均需各市、县〔市、区〕政府配合落实,除承担牵头等特殊责任之外,不再一一列出)
2.符合条件的自主就业退役士兵、重点群体,可按照《浙江省财政厅 国家税务总局浙江省税务局 浙江省人力资源和社会保障厅 浙江省农业农村厅关于进一步实施重点群体创业就业有关税收优惠政策的通知》(浙财税政〔2023〕5号)、《浙江省财政厅 国家税务总局浙江省税务局 浙江省退役军人事务厅关于进一步实施自主就业退役士兵创业就业有关税收优惠政策的通知》(浙财税政〔2023〕6号)等规定享受税费减免。已享受上述优惠政策的企业,可叠加享受小微企业普惠性税收减免政策。执行至2027年12月31日。(责任单位:省税务局、省财政厅、省人力社保厅、省退役军人事务厅)
3.落实《区域全面经济伙伴关系协定》(RCEP)等优惠贸易协定及安排的税收优惠政策,提升企业享惠水平。(责任单位:杭州海关、宁波海关)
4.对符合《重大技术装备进口税收政策管理办法》有关规定条件的企业及核电项目业主为生产国家支持发展的重大技术装备或产品而确有必要进口的部分关键零部件及原材料,免征关税和进口环节增值税。(责任单位:杭州海关、宁波海关)
5.符合条件的软件企业、集成电路企业或项目,按《国务院关于印发新时期促进集成电路产业和软件产业高质量发展若干政策的通知》(国发〔2020〕8号)、《财政部 税务总局 发展改革委 工业和信息化部关于促进集成电路产业和软件产业高质量发展企业所得税政策的公告》(财政部 税务总局 发展改革委 工业和信息化部公告2020年第45号)等文件享受相关优惠政策。(责任单位:省税务局、省发展改革委、省经信厅)
6.国家和省明确取消或停止征收的涉企收费项目,任何地方、任何部门不得以任何理由拖延或拒绝执行,不得转为经营性收费,不得以其他名目变相继续收取。(责任单位:省发展改革委、省财政厅按职责分别牵头负责)
二、降低企业用工成本
7.企业拨缴上级工会经费缓减20%,执行时间:2025年1月1日至2025年12月31日,2026年延续执行至2026年12月31日。(责任单位:省总工会)
8.对符合条件的对象按规定给予职业培训补贴,具体要求参照《浙江省人力资源和社会保障厅 浙江省财政厅关于进一步加强和改进职业培训补贴管理工作的通知》(浙人社发〔2024〕34号)。(责任单位:省人力社保厅)
9.在重点发展保障性租赁住房的城市,鼓励产业园区统筹小微企业需求,统一规划、建设宿舍型保障性租赁住房。经城市人民政府同意,在符合规划原则、权属不变、满足安全要求、尊重群众意愿的前提下,支持企事业单位利用自有闲置土地和存量闲置房屋建设保障性租赁住房。企业建设的宿舍型保障性租赁住房超出自身需求的,鼓励其向周边中小企业员工开放入住,租金参照同等条件的保障性租赁住房。(责任单位:省建设厅、省自然资源厅)
三、降低企业融资成本
10.各级政府性融资担保、再担保机构要在可持续经营的前提下,引导合作机构逐步将平均担保费率降至1%以下。其中,对单户担保金额500万元及以下的小微企业和“三农”主体收取的担保费率原则上不超过1%,对单户担保金额500万元以上的小微企业和“三农”主体收取的担保费率原则上不超过1.5%。科技创新类中小企业再担保业务单笔担保金额500万元以上的,再担保费率不高于0.5%;单笔担保金额500万元及以下的,再担保费率不高于0.3%。(责任单位:省财政厅、省委金融办、省科技厅、省担保集团)
11.用好无还本续贷、随借随还等“连续贷+灵活贷”贷款模式。加大无还本续贷支持力度,对符合续贷条件的小微企业,做到应续尽续,阶段性拓展适用对象至2027年9月30日前到期的中型企业流动资金贷款。(责任单位:浙江金融监管局、宁波金融监管局)
四、降低企业用能成本
12.企业生产经营场所内可以单独计量的职工集体宿舍、食堂生活用气,可选择执行居民气价;已实施阶梯气价的,可按当地居民第一档气价的1.1倍执行。(责任单位:省发展改革委〔省能源局〕)
13.对电压等级不满1千伏的小微企业和个体工商业用电实行阶段性优惠政策,不分摊天然气发电机组容量电费;电力现货市场运行时,不参与成本补偿费用分摊,辅助服务费用在电能量费用中作等额扣除。(责任单位:省发展改革委〔省能源局〕、省电力公司)
14.对全省用电设备容量在160千瓦以下的中小企业采取低压方式接入电网,计量装置及以上工程由供电企业投资建设。(责任单位:省发展改革委〔省能源局〕、省电力公司)
五、降低企业用地成本
15.对符合《划拨用地目录》的建设项目,可以采取划拨方式供地;以有偿方式供地的,土地出让底价可按照成本逼近法等方式评估后确定。对符合产业发展导向且用地集约的工业项目,土地出让底价可按不低于所在地土地等别相对应的工业用地出让最低价标准的70%确定。(责任单位:省自然资源厅)
16.加强“腾笼换鸟”专项经费落实。2027年底前,各地在符合国家和省有关规定的前提下,每年从土地出让收入中提取0.5%以上作为“腾笼换鸟”专项经费,重点用于盘活工业用地、企业整治提升、宿舍型保障性租赁住房建设、产业园区配套设施完善等。(责任单位:各市、县〔市、区〕政府,省经信厅、省财政厅、省自然资源厅)
六、降低企业外贸成本
17.各级政府将汇率避险增信服务纳入政府性融资担保扶持政策范围,按照不超过1%担保费、0.12%再担保费给予费用补贴(计算基数为担保保函额度)。(责任单位:各市、县〔市、区〕政府,省委金融办、省财政厅、省商务厅、人行浙江省分行〔省外汇局〕、浙江金融监管局、宁波金融监管局、省担保集团)
18.进一步扩大出口信用保险覆盖面,提升小微企业政府统保平台的保障力度,对平台适保企业实现应保尽保。对短期出口信用保险保费给予不低于60%的补助,阶段性根据重点国别需要提高补助标准至80%,单家企业原则上不超过500万元。(责任单位:省财政厅、省商务厅、浙江金融监管局、宁波金融监管局、出口信用保险浙江分公司、出口信用保险宁波分公司等按职责分工负责)
七、提升涉企服务
19.加快涉企专项资金兑付速度。各地要按照能快则快、能早则早原则,分类推动各项财政惠企资金直达快享、及早发力。各地对数据核校类、资格定补类项目,要利用大数据简化手续,原则上刚性兑付;对考核评比类项目,要加快评选,限期兑现;对审查遴选类项目,要精简程序,加快兑现。各地对省级以上投资补助类项目,已下达项目计划并实施的,预拨付资金原则上不低于60%;项目投资额完成过半时,兑付资金原则上不低于80%;项目验收合格后,拨完全部资金。国家和省级政策有特殊规定的除外。市、县(市、区)投资补助类项目,要结合实际,按照从快原则,采取预拨等方式及时拨付。各地要依托政策兑付平台和大数据共享,推动资金申报、兑现便利化。对涉企专项资金加快兑付情况加强审计监督。(责任单位:各市、县〔市、区〕政府负责落实,省委金融办、省发展改革委、省经信厅、省科技厅、省财政厅、省人力社保厅、省商务厅、省审计厅、省市场监管局等按职责分工督促落实)
20.落实《财政部 工业和信息化部关于印发〈政府采购促进中小企业发展管理办法〉的通知》(财库〔2020〕46号)规定,提高政府采购项目预留中小企业份额。适用招标投标法的政府采购工程项目要全面落实政府采购支持中小企业政策,对超过400万元的工程采购项目中适宜由中小企业提供的,预留份额由30%以上提高至40%以上。对政府采购货物和服务项目,免收政府采购投标(响应)保证金和采购文件工本费,鼓励免收履约保证金或降低缴纳比例。政府采购货物和服务项目收取履约保证金的,最高缴纳比例不超过合同金额的1%。供应商以银行、保险公司出具保函形式提交履约保证金的,采购单位不得拒收。(责任单位:省财政厅、省发展改革委、省经信厅、省建设厅、省交通运输厅、省水利厅)
21.推广应用“边检行政许可网上窗口”,打造边检管控服务一体化,申请人或单位在“边检行政许可网上窗口”获发的或在边检机关申请办理的《上下外国船舶许可》《船舶搭靠外轮许可》,在长三角区域内各港口口岸通用,实现《上下外国船舶许可》《船舶搭靠外轮许可》“一地办证、区域通用”,进一步便利港口企业生产作业,降低运营成本。(责任单位:浙江边检总站)
本通知自2026年1月12日起施行,《浙江省人民政府办公厅关于进一步降低企业成本优化发展环境的若干意见》(浙政办发〔2016〕39号)等8个行政规范性文件同步废止。本文件中有具体执行期限的,按具体期限执行。法律法规和上位文件等另有规定的,从其规定。
附件:
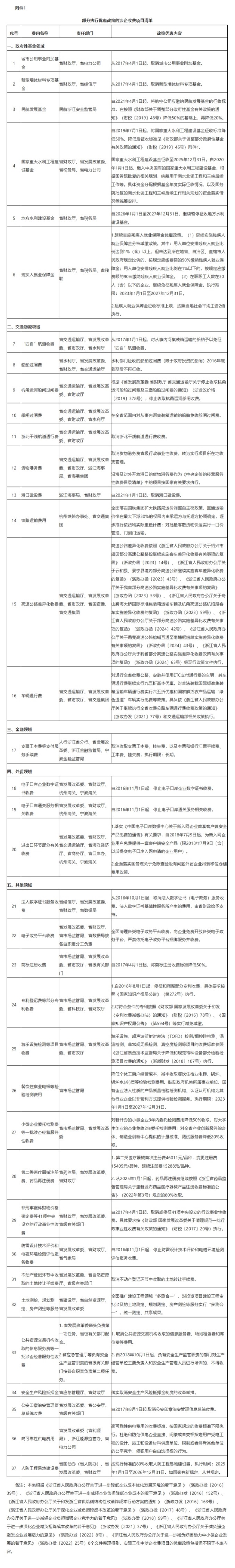
1.部分执行优惠政策的涉企收费项目清单
2.废止文件目录清单
浙江省人民政府办公厅
2025年12月1日
(此件公开发布)

