各省、自治区、直辖市及新疆生产建设兵团人力资源社会保障厅(局):
为全面落实党中央、国务院关于稳就业、稳企业、稳市场、稳预期的决策部署,优化人力资源配置,提高供需匹配效率,现就2026年全国公共就业招聘专项活动有关事项通知如下:
一、总体目标
以习近平新时代中国特色社会主义思想为指导,深入贯彻党的二十届四中全会精神,践行以人民为中心的发展思想,实施就业优先战略,健全就业促进机制,进一步打造贯穿全年的公共就业招聘专项活动品牌,搭建人岗对接平台,有效促进人力资源供需匹配,助力实现高质量充分就业。
二、活动安排
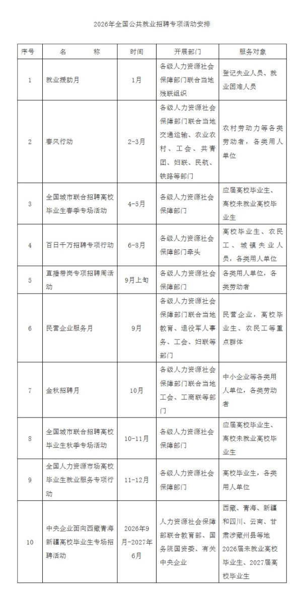
(一)就业援助月。1月,以登记失业人员、就业困难人员为服务对象,联合当地残联组织,举办招聘活动,强化职业指导,实施关爱帮扶,为困难群众送岗位、送服务、送政策、送温暖,做好就业兜底帮扶,切实将党和政府的关怀落到实处。
(二)春风行动。2-3月,面向农村劳动者,特别是防止返贫致贫对象,面向有用工需求的用人单位,特别是重点地区、重点领域、重点行业用人单位以及城乡基层和中小微企业等,联合当地交通运输、农业农村、工会、共青团、妇联、民航、铁路等部门,集中开展就业帮扶,支持农村劳动力外出务工与就地就近就业,助力就业开局稳、社会大局稳。
(三)全国城市联合招聘高校毕业生春季专场活动。4-5月,以应届及往届离校未就业高校毕业生为重点对象,举办线上线下招聘会、跨区域巡回招聘会,为高校毕业生求职和用人单位招聘提供对接服务。
(四)百日千万招聘专项行动。6-8月,以应届高校毕业生及未就业高校毕业生为重点服务对象,兼顾农民工、城镇失业人员等劳动者,集中组织现场招聘、网络招聘等岗位对接活动,促进重点群体稳定就业。
(五)直播带岗专项招聘周活动。9月上旬,聚焦数字经济、智能制造、低空经济等新兴业态,聚焦新职业就业增长空间,聚焦劳务品牌发展用工需求,提供线上政策咨询、岗位推介、职业指导等直播服务,打造具有特色的直播带岗服务品牌,不断提升人力资源供需匹配效率。
(六)民营企业服务月。9月,以民营企业为重点服务对象,联合当地教育、退役军人事务、工会、妇联、工商联等部门,加强政策宣传,组织特色招聘,主动为企服务,提升市场热度,充分发挥民营企业吸纳就业主渠道作用,促进重点群体到民营企业就业。
(七)金秋招聘月。10月,服务中小企业等各类用人单位,联合当地工会、工商联等部门,深入实施走访调研,扎实开展政策宣讲,精准组织招聘活动,全面加强权益保障,帮助劳动者求职和企业招聘。
(八)全国城市联合招聘高校毕业生秋季专场活动。10-11月,以应届及往届离校未就业高校毕业生为重点对象,举办线上线下招聘会、跨区域巡回招聘会,开展进校园、进企业、进园区多样化就业创业服务、优秀职场毕业生典型推广活动。
(九)全国人力资源市场高校毕业生就业服务专项行动。11-12月,面向高校毕业生和有招聘需求的各类用人单位,搭建供需对接平台,广泛开展线上线下专场招聘、优化就业指导、有序组织人力资源服务进校园等活动,持续推进人力资源服务业创新发展。
(十)中央企业面向西藏青海新疆高校毕业生专场招聘活动。2026年9月至2027年6月,面向西藏、青海、新疆和四川、云南、甘肃涉藏州县2026届未就业高校毕业生、2027届高校毕业生,由人力资源社会保障部联合教育部、国务院国资委、有关中央企业开展,举办招聘活动,组织就业见习,更好支持民族地区和边疆地区高校毕业生就业。
三、工作要求
(一)加强组织领导。各地要进一步提高政治站位,将开展公共就业招聘专项活动作为全面落实党的二十届四中全会精神的重要抓手,作为稳就业工作的具体举措,积极谋划实施。人力资源社会保障部门要发挥牵头作用,联合相关部门,统筹各类资源,协调各方参与,精心组织安排。
(二)务求活动实效。各地可结合全国性专项活动安排,因地制宜开展本地化服务活动,同步部署、统筹联动,打造特色品牌活动。探索“人工智能+”就业服务,依托“家门口”就业服务站、“15分钟”就业服务圈,联动街道社区开展活动。推动政策落地见效,推广“直补快办”、“高效办成一件事”,让政策“看得懂、算得清、用得好”,充分释放政策红利。
(三)防范安全风险。各地要严格落实安全生产责任,全面排查火灾等安全隐患和薄弱环节,制定安全应急预案。结合各地预防季节性流感等公共卫生需要,及时调整活动安排和组织形式,确保各项活动有序进行。聚焦侵害劳动者就业权益、扰乱人力资源市场秩序的突出违法违规问题,持续清理整顿人力资源市场秩序。
(四)强化宣传推广。各地要发动主流媒体,联合新媒体平台,形成全媒体宣传矩阵,面向社会公开政策清单、服务机构名单、专项活动安排,及时跟踪报道,推送岗位信息,确保招聘活动信息直达基层劳动者。推广创新举措,挖掘先进典型,及时报送活动图片、新闻线索、典型案例,我部将通过部官网、官微等总结推广。
(五)厉行勤俭节约。各地要坚决贯彻落实中央八项规定及其实施细则精神,切实把党政机关要习惯过紧日子的要求落到实处、贯穿全年活动。要充分利用现有资源,严控活动规模,努力降低成本,不得互相攀比、铺张浪费。
附件:2026年全国公共就业招聘专项活动安排
人力资源社会保障部
2026年1月5日
附件
