云南省人民政府办公厅关于印发《云南省“高效办成一件事”2026年度第一批重点事项清单》的通知

本站发布时间:2026-01-30
省市地区:云南
发文机构:云南省人民政府办公厅
发文字号:云政办函〔2026〕9号
发文日期:2026-01-30
执行日期:-
废止日期:-
摘要: 关于印发《云南省“高效办成一件事”2026年度第一批重点事项清单》的通知

各州(市)人民政府,省直各委、办、厅、局:

《云南省“高效办成一件事”2026年度第一批重点事项清单》已经省人民政府同意,现印发给你们,请结合实际认真组织实施。



云南省人民政府办公厅

2026年1月29日

(此件公开发布)


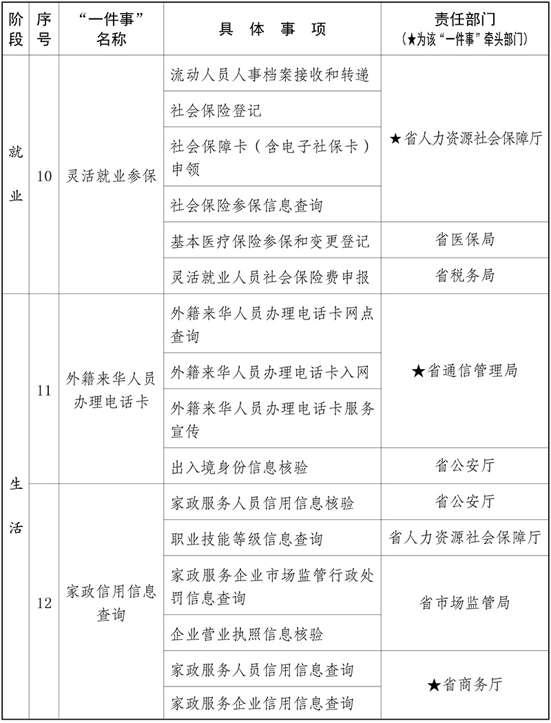
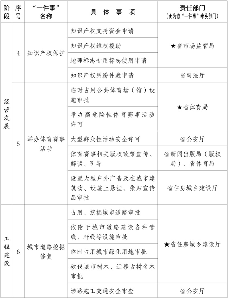
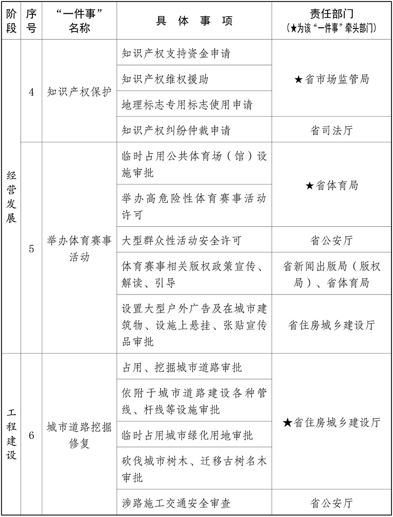
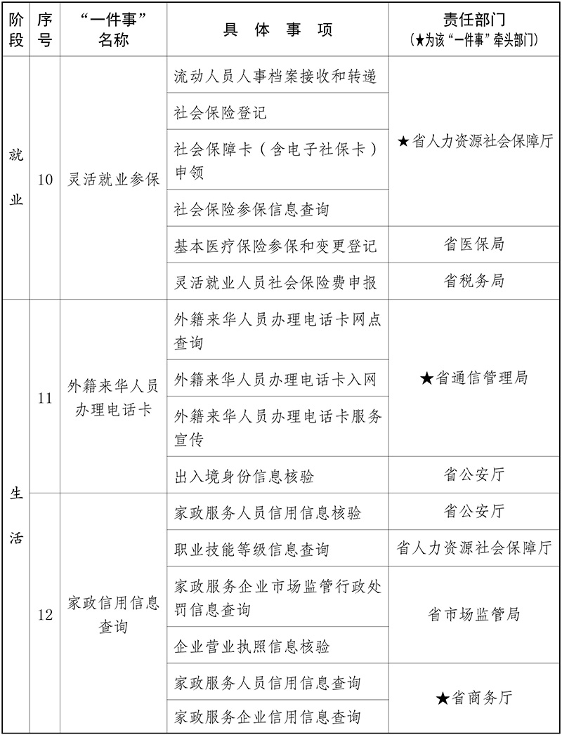
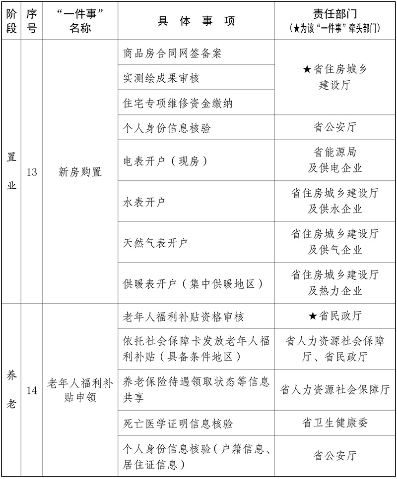
云南省“高效办成一件事”2026年度第一批重点事项清单

1.jpg

2.jpg

3.jpg

4.jpg

5.jpg

6.jpg

点击链接无法直接跳转原文的,请复制链接地址到网页中查看。
法律、法规、规范性文件以及政策性文件,供参考使用。具体的内容依照政府网站公示信息为准。