政策e览
首页
政策资讯
政策资讯
政策地图
政策简报
数据发布
人事工具
退休金测算
社保测算
退休年龄测算
智法e懂
注册
登录
中智e享
政策e览
政策资讯
详情
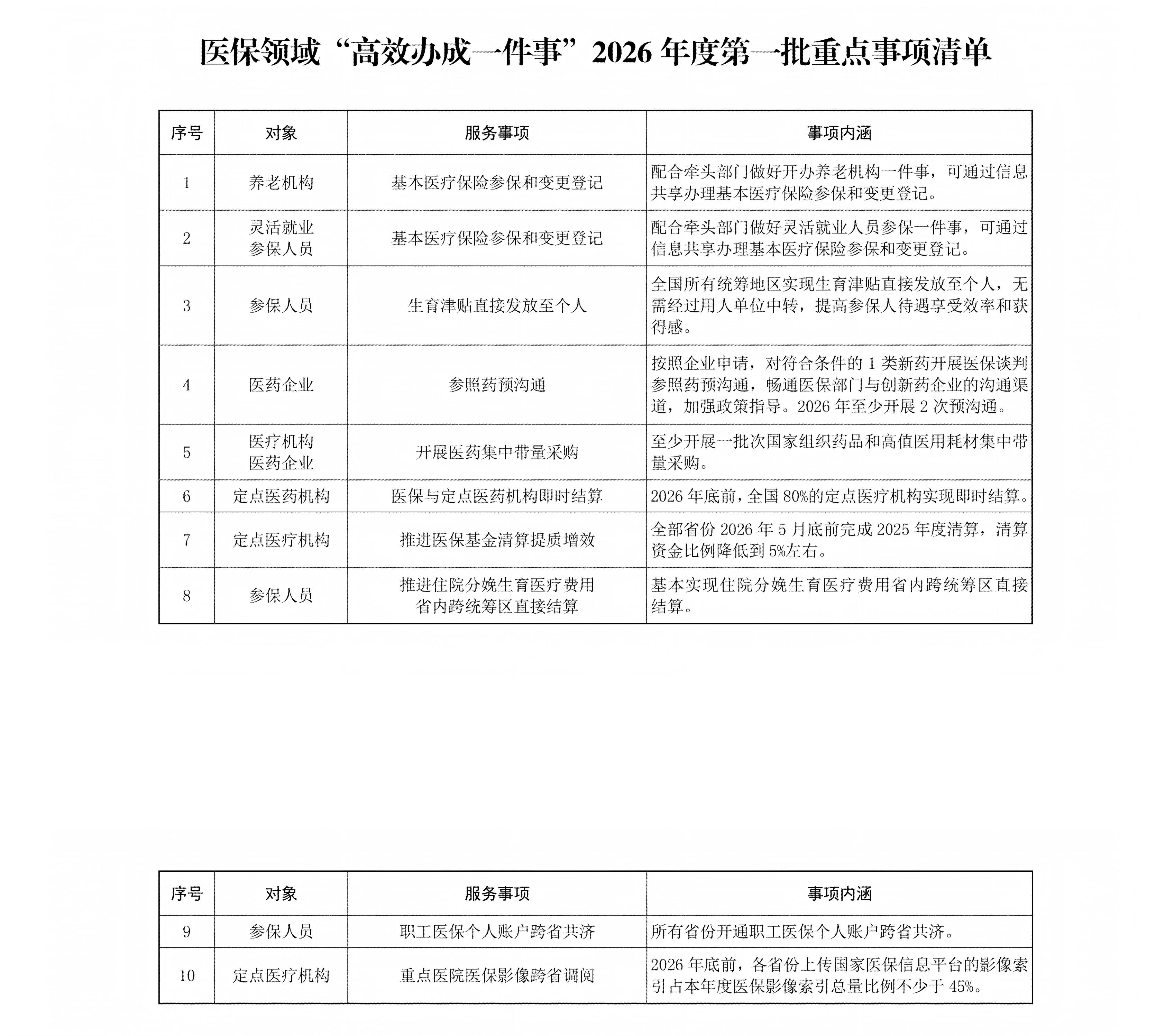
国家医疗保障局办公室关于印发《医保领域“高效办成一件事”2026年度第一批重点事项清单》的通知
本站发布时间:2026-02-10
省市地区:
-
发文机构:
国家医疗保障局办公室
发文字号:
医保办函〔2026〕12号
发文日期:
2026-02-10
执行日期:
-
废止日期:
-
摘要:
关于印发《医保领域“高效办成一件事”2026年度第一批重点事项清单》的通知
相关附件:
国家医疗保障局办公室关于印发《医保领域“高效办成一件事”2026年度第一批重点事项清单》的通知.txt
点赞
收藏
提问
分享
原文链接:
https://www.nhsa.gov.cn/art/2026/2/10/art_104_19639.html
点击链接无法直接跳转原文的,请复制链接地址到网页中查看。
法律、法规、规范性文件以及政策性文件,供参考使用。具体的内容依照政府网站公示信息为准。
置顶资讯
1
e周智播 | 2026高校毕业生就业创业支持政策汇总来了!(附全国政策速查表)
2
超龄劳动者基本权益保障暂行规定
3
人力资源社会保障部有关司局负责同志解读《超龄劳动者基本权益保障暂行规定》
4
e周智播 | 全国最新高温津贴标准出炉!(附全国政策速查表)
5
e周智播 | 社保缴费工资申报已开始,不要错过申报期!(附全国政策速查表)
6
e周智播 | 5月起施行人社新规!与你有关!
最新简报
全国政策简报(2026年05月月刊)
专题资讯:养老服务新思路——互助、多元、更智能
2026-05-26 中智北京
全国政策简报(2026年04月月刊)
专题资讯:长护险扩围升级,各地政策有何亮点?
2026-04-28 中智北京
首页
资讯
AI政策助手
政策资讯
政策简报
政策地图
数据发布
工具
退休金测算
社保测算
退休年龄测算
我的