政策e览
首页
政策资讯
政策资讯
政策地图
政策简报
数据发布
人事工具
退休金测算
社保测算
退休年龄测算
智法e懂
注册
登录
中智e享
政策e览
政策资讯
详情
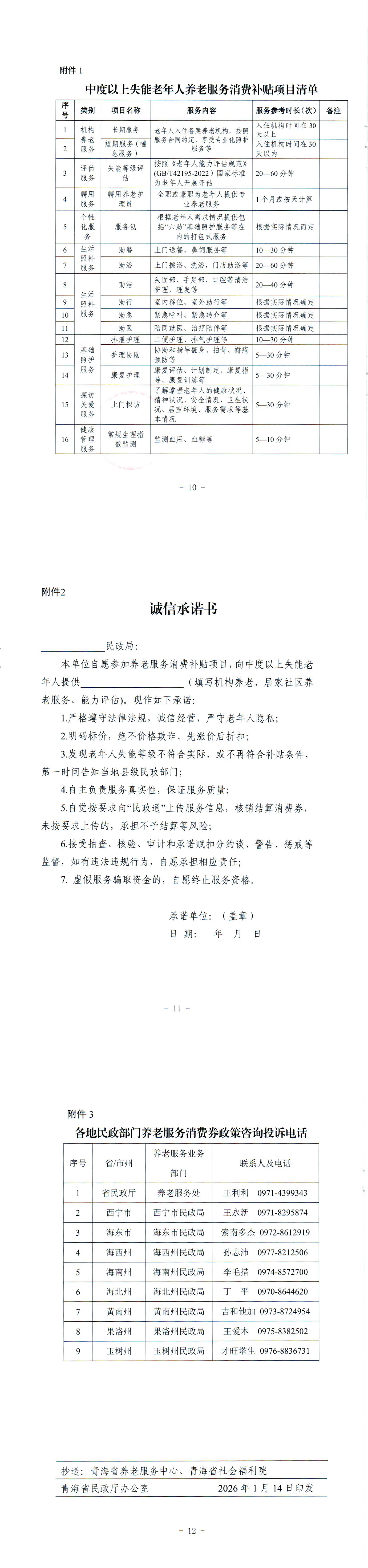
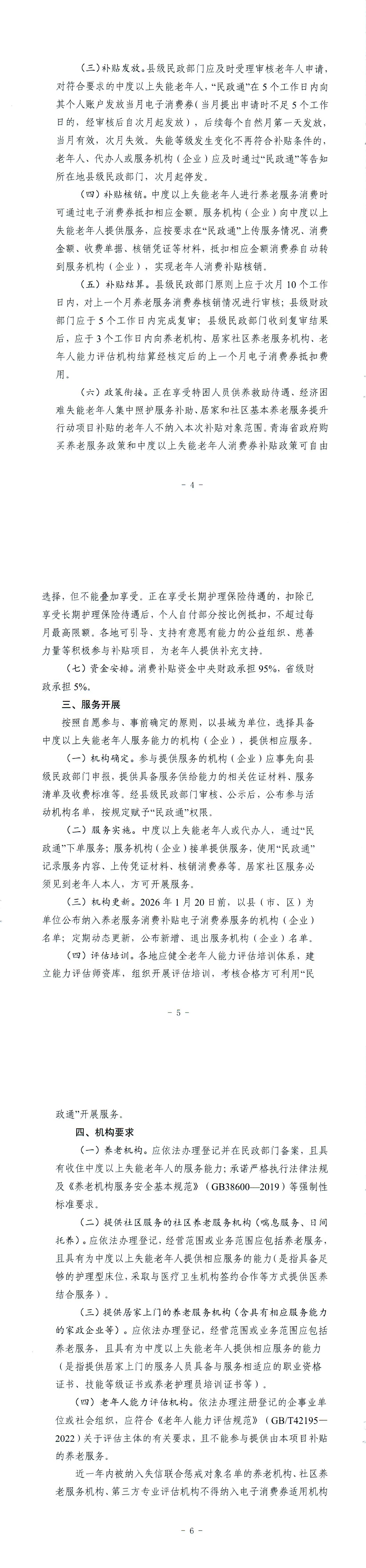
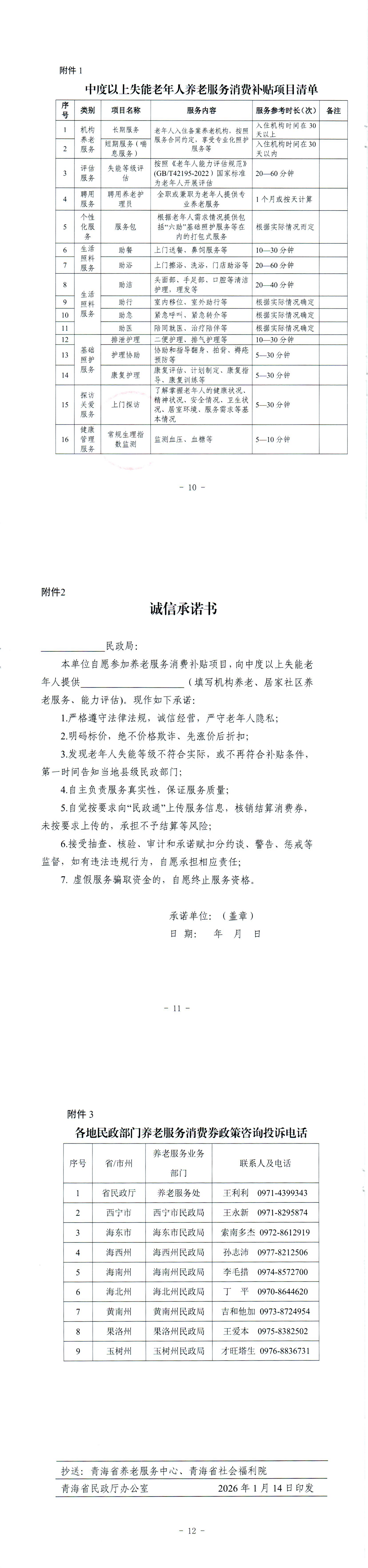
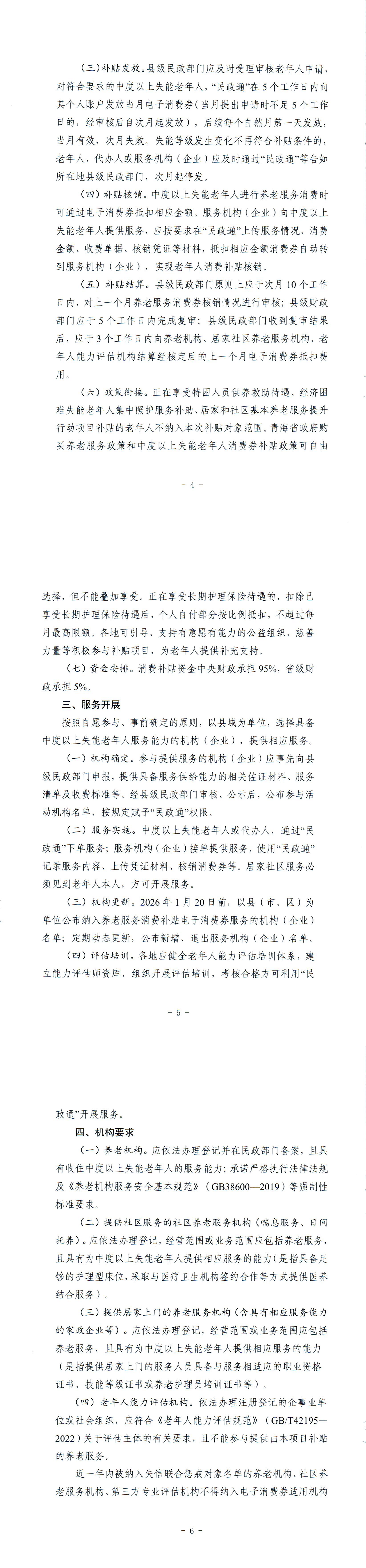
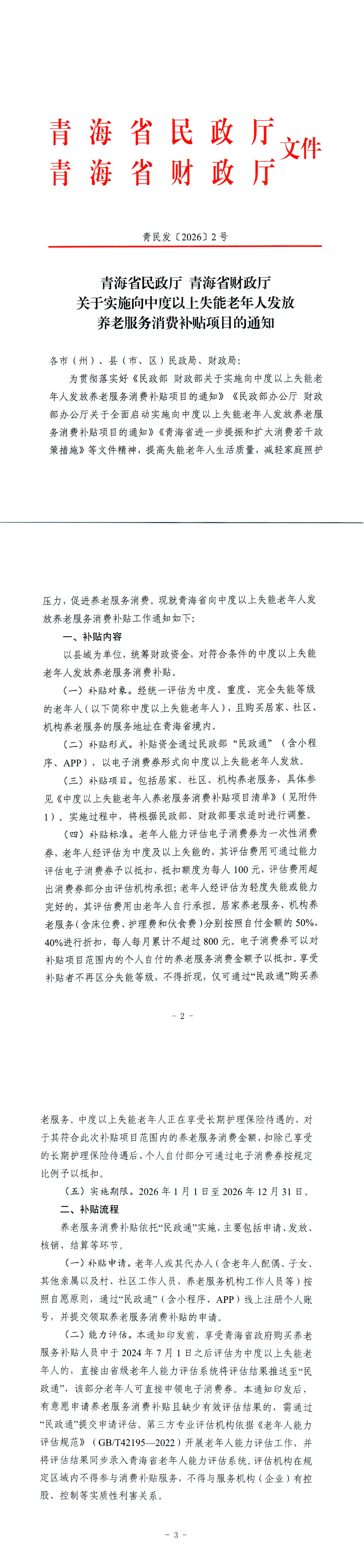
青海省民政厅 青海省财政厅关于实施向中度以上失能老年人发放养老服务消费补贴项目的通知
本站发布时间:2026-01-22
省市地区:
青海
发文机构:
青海省民政厅,青海省财政厅
发文字号:
青民发〔2026〕2号
发文日期:
2026-01-22
执行日期:
2026-01-01
废止日期:
2026-12-31
摘要:
关于实施向中度以上失能老年人发放养老服务消费补贴项目的通知
相关附件:
青海省民政厅 青海省财政厅关于实施向中度以上失能老年人发放养老服务消费补贴项目的通知.pdf
点赞
收藏
提问
分享
原文链接:
https://mzt.qinghai.gov.cn/html/show-13165.html
点击链接无法直接跳转原文的,请复制链接地址到网页中查看。
法律、法规、规范性文件以及政策性文件,供参考使用。具体的内容依照政府网站公示信息为准。
相关阅读
青海省
:关于公开向中度以上失能老年人发放养老服务消费补贴项目咨询服务热线电话
置顶资讯
1
e周智播 | 生育福利大礼包,报销提档+住房支持,全国动向抢先看!
2
e周智播 | 2026新规来袭!这些变化将影响你的生活!
3
e周智播 | 2025年度人社十大领域大事记!
4
e周智播 | 事关育儿补贴!12月31日前快来申领!(附全国政策速查表)
5
e周智播 | 工伤待遇已升级,政策地图来助力!(附全国政策速查表)
6
e周智播 | 最低工资涨了!12月起执行
最新简报
全国政策简报(2026年02月月刊)
专题资讯:锚定三类人才,引用育留绘蓝图
2026-02-25 中智北京
全国政策简报(2026年01月月刊)
专题资讯:生育险再扩围,实惠看得见!
2026-01-26 中智北京
首页
资讯
智法e懂
政策资讯
政策简报
政策地图
数据发布
工具
退休金测算
社保测算
退休年龄测算
我的