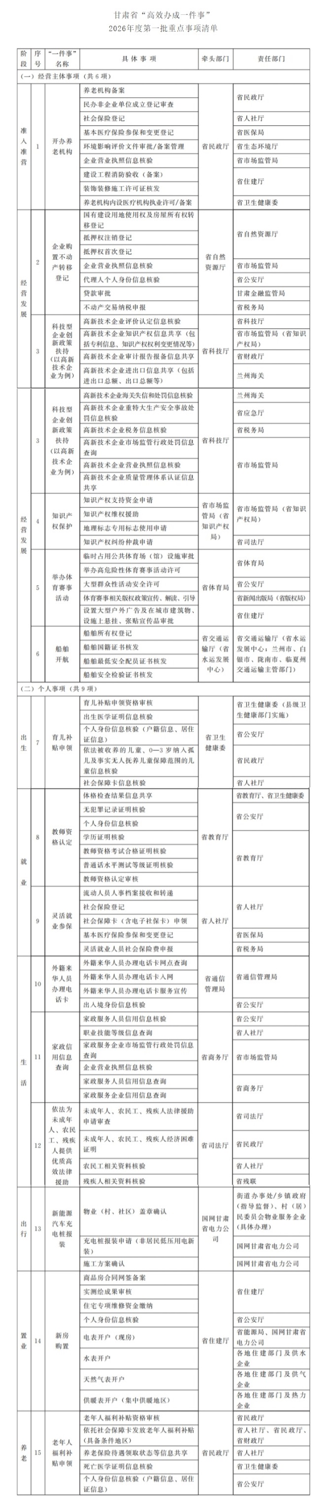
甘肃省人民政府办公厅关于印发甘肃省“高效办成一件事”2026年度第一批重点事项清单的通知

本站发布时间:2026-02-13
省市地区:甘肃
发文机构:甘肃省人民政府办公厅
发文字号:甘政办发〔2026〕11号
发文日期:2026-02-13
执行日期:-
废止日期:-
摘要: 关于印发甘肃省“高效办成一件事”2026年度第一批重点事项清单的通知

各市、自治州人民政府,甘肃矿区办事处,兰州新区管委会,省政府各部门,中央在甘各单位:

《甘肃省“高效办成一件事”2026年度第一批重点事项清单》已经省政府同意,现印发给你们,请结合实际认真组织实施。


甘肃省人民政府办公厅

2026年2月11日

(此件公开发布)


屏幕截图_3-3-2026_163156_www.gansu.gov.cn.jpeg

点击链接无法直接跳转原文的,请复制链接地址到网页中查看。
法律、法规、规范性文件以及政策性文件,供参考使用。具体的内容依照政府网站公示信息为准。