政策e览
首页
政策资讯
政策资讯
政策地图
政策简报
数据发布
人事工具
退休金测算
社保测算
退休年龄测算
智法e懂
注册
登录
中智e享
政策e览
政策资讯
详情
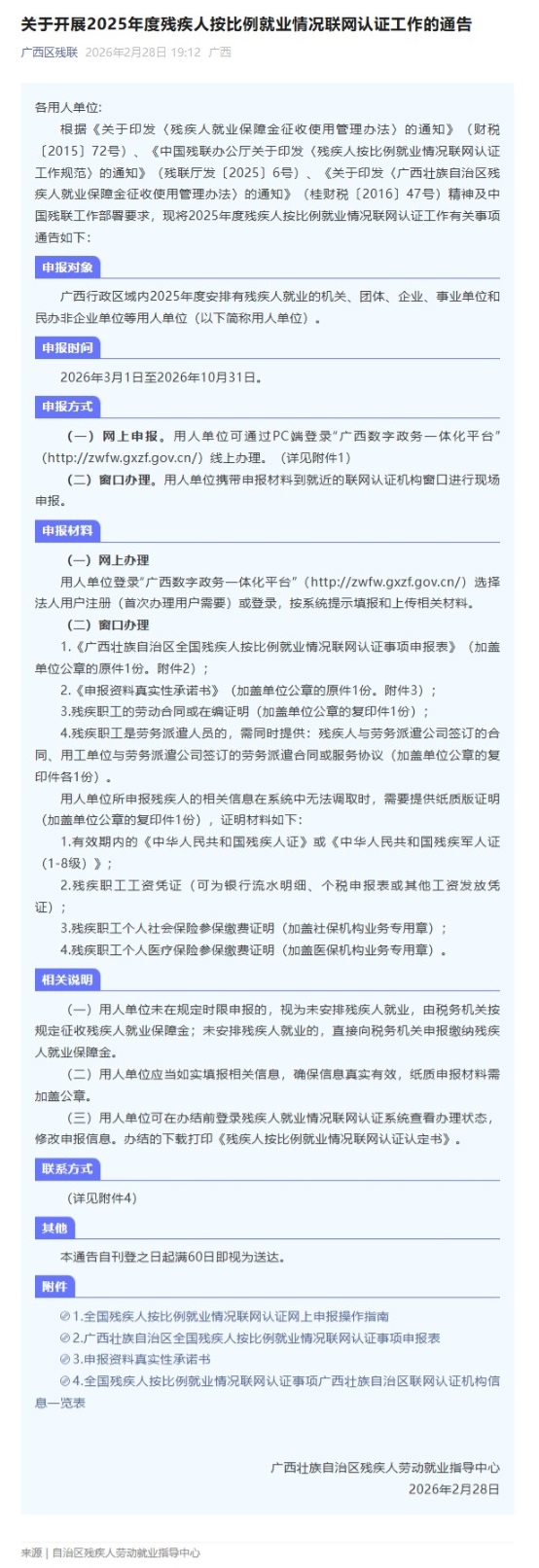
关于开展2025年度残疾人按比例就业情况联网认证工作的通告
本站发布时间:2026-02-28
省市地区:
广西
发文机构:
广西壮族自治区残疾人劳动就业指导中心
发文字号:
-
发文日期:
2026-02-28
执行日期:
-
废止日期:
-
摘要:
关于开展2025年度残疾人按比例就业情况联网认证工作的通告
点赞
收藏
提问
分享
原文链接:
https://mp.weixin.qq.com/s/sWwshD7brK9iOgfYdp3cOg?color_scheme=light
点击链接无法直接跳转原文的,请复制链接地址到网页中查看。
法律、法规、规范性文件以及政策性文件,供参考使用。具体的内容依照政府网站公示信息为准。
置顶资讯
1
e周智播 | 两会聚焦:怎样“投资于人”?
2
e周智播 | @所有人,3月新规,不容错过!
3
e周智播 | 春风送岗,开工大吉!
4
e周智播 | 生育福利大礼包,报销提档+住房支持,全国动向抢先看!
5
人力资源社会保障部关于执行《工伤保险条例》若干问题的意见(三)
6
北京市人力资源和社会保障局 北京市交通委员会 北京市园林绿化局(首都绿化委员会办公室) 北京市医疗保障局 中国人民银行北京市分行关于发布《〈北京市社会保障卡管理办法〉实施细则》的通告
最新简报
全国政策简报(2026年02月月刊)
专题资讯:锚定三类人才,引用育留绘蓝图
2026-02-25 中智北京
全国政策简报(2026年01月月刊)
专题资讯:生育险再扩围,实惠看得见!
2026-01-26 中智北京
首页
资讯
智法e懂
政策资讯
政策简报
政策地图
数据发布
工具
退休金测算
社保测算
退休年龄测算
我的