政策e览
首页
政策资讯
政策资讯
政策地图
政策简报
数据发布
人事工具
退休金测算
社保测算
退休年龄测算
智法e懂
注册
登录
中智e享
政策e览
政策资讯
详情
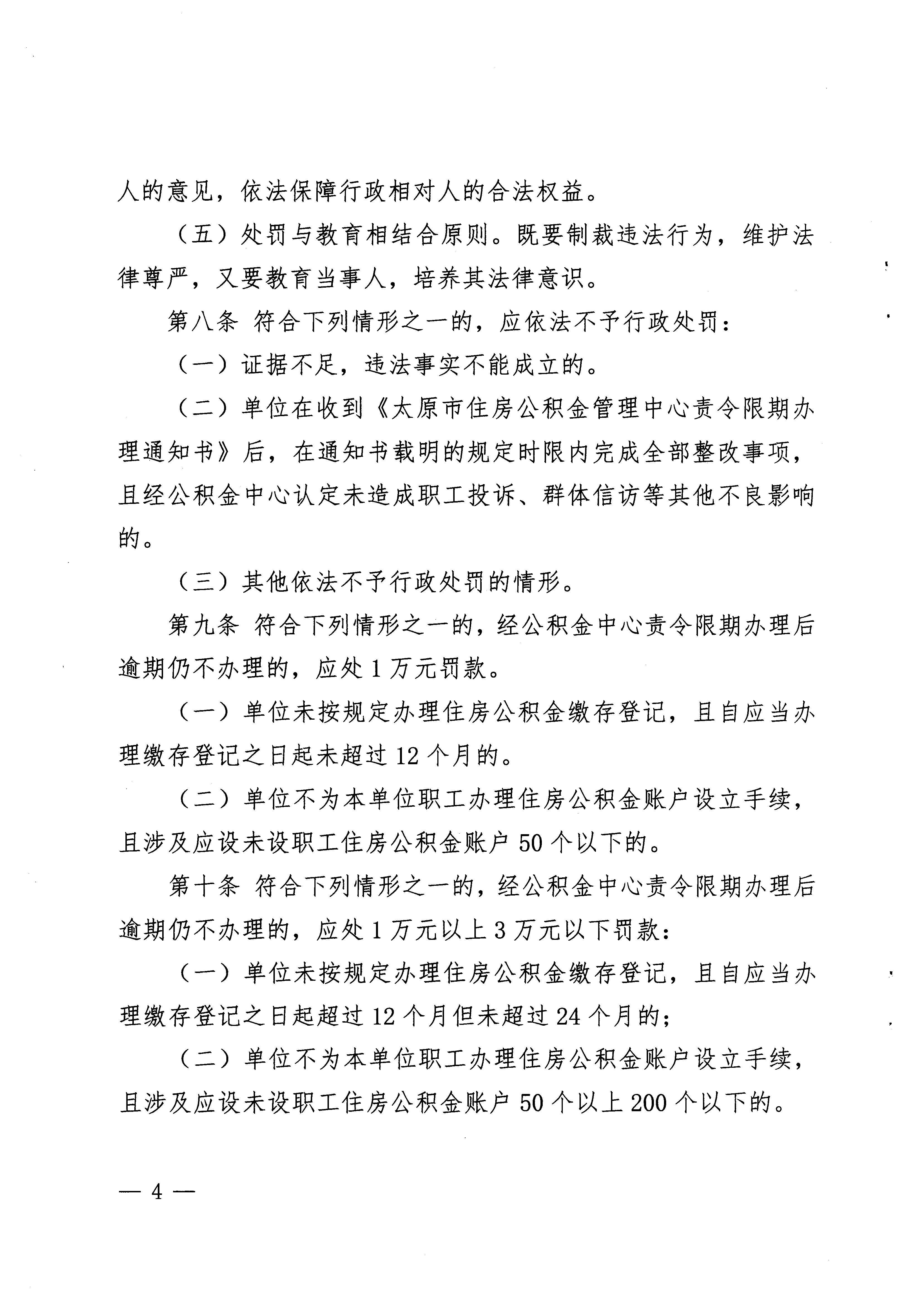
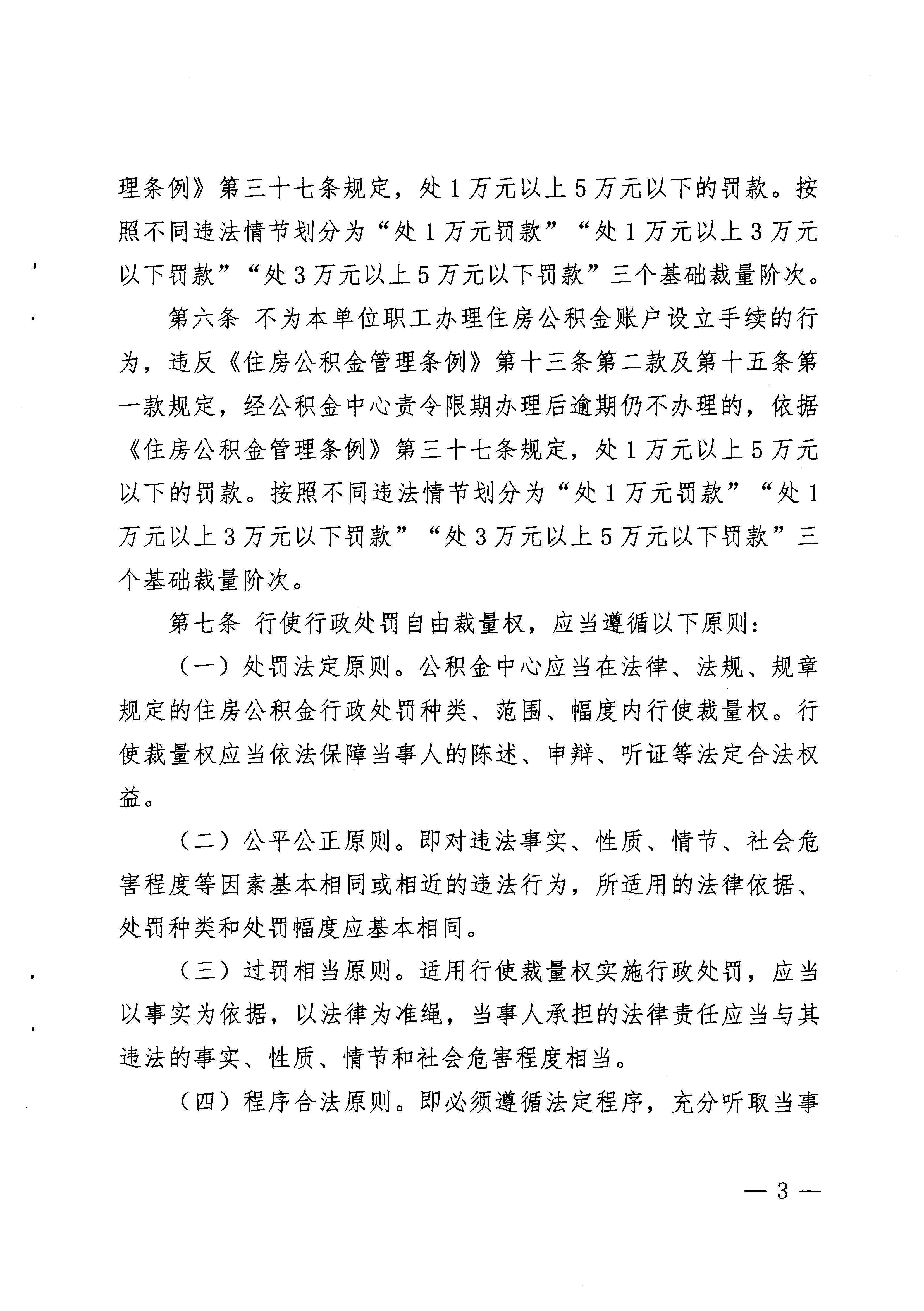
关于印发《太原市住房公积金管理中心行政处罚自由裁量权适用规则(试行)》的通知
本站发布时间:2026-03-30
省市地区:
山西,太原市
发文机构:
太原市住房公积金管理中心
发文字号:
并公积金〔2026〕5号
发文日期:
2026-03-30
执行日期:
2026-05-01
废止日期:
2028-04-30
摘要:
关于印发《太原市住房公积金管理中心行政处罚自由裁量权适用规则(试行)》的通知
点赞
收藏
提问
分享
原文链接:
https://zfgjj.taiyuan.gov.cn/tzgg/20260330/30290507.html
点击链接无法直接跳转原文的,请复制链接地址到网页中查看。
法律、法规、规范性文件以及政策性文件,供参考使用。具体的内容依照政府网站公示信息为准。
置顶资讯
1
e周智播 | 社保“第六险”来了,一文读懂关键点!
2
e周智播 | 无需预约!个税汇算现可直接办理!
3
e周智播 | @用人单位,残疾人按比例就业年审开始了!(附全国政策速查表)
4
e周智播 | 两会聚焦:怎样“投资于人”?
5
e周智播 | @所有人,3月新规,不容错过!
6
e周智播 | 春风送岗,开工大吉!
最新简报
全国政策简报(2026年03月月刊)
专题资讯:智读两会——民生为笔,书写中国力量
2026-03-27 中智北京
全国政策简报(2026年02月月刊)
专题资讯:锚定三类人才,引用育留绘蓝图
2026-02-25 中智北京
首页
资讯
AI政策助手
政策资讯
政策简报
政策地图
数据发布
工具
退休金测算
社保测算
退休年龄测算
我的