政策e览
首页
政策资讯
政策资讯
政策地图
政策简报
数据发布
人事工具
退休金测算
社保测算
退休年龄测算
智法e懂
注册
登录
中智e享
政策e览
政策资讯
详情
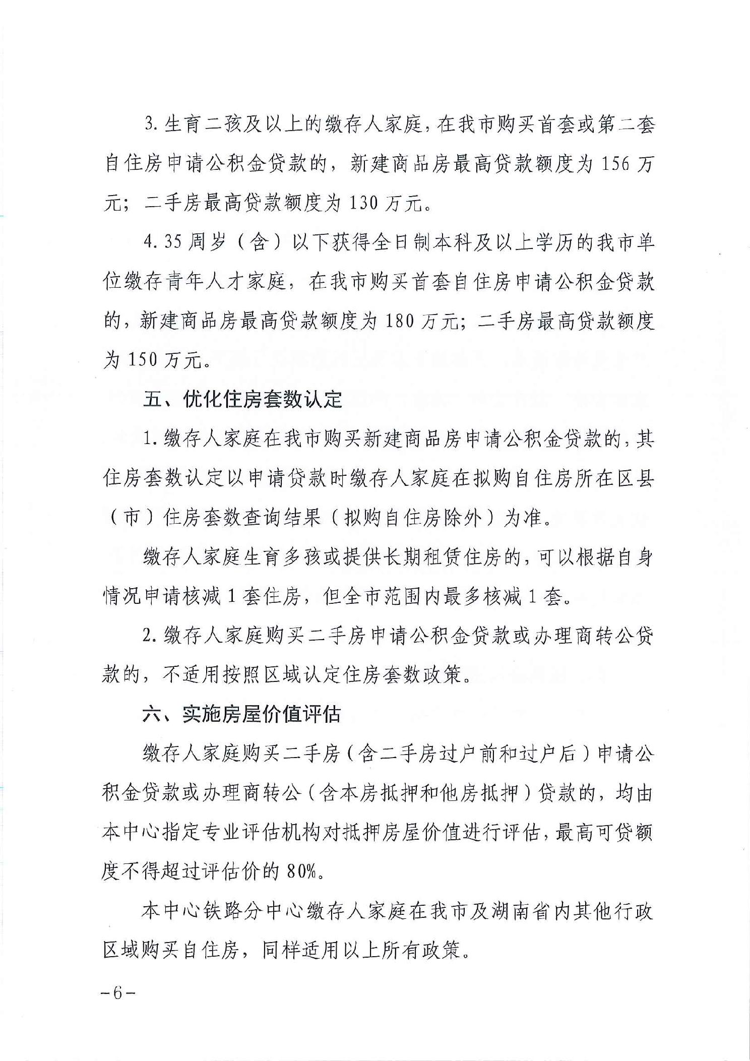
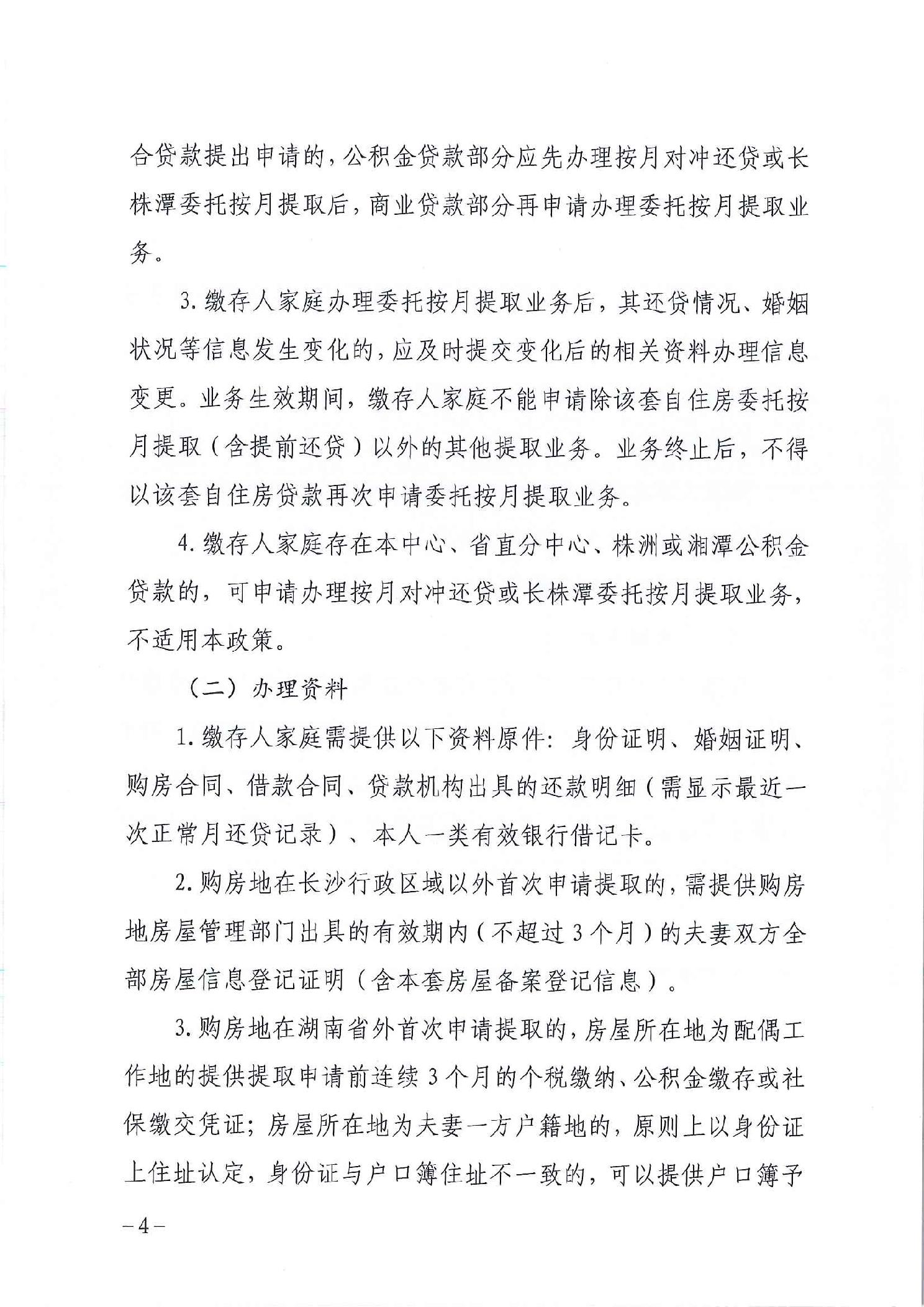
关于贯彻落实《关于调整住房公积金业务政策的通知》(长金管委〔2026〕1号)的实施细则
本站发布时间:2026-04-28
省市地区:
湖南,长沙市
发文机构:
长沙住房公积金管理中心
发文字号:
长金管发〔2026〕6号
发文日期:
2026-04-28
执行日期:
2026-05-01
废止日期:
2031-04-30
摘要:
关于贯彻落实《关于调整住房公积金业务政策的通知》(长金管委〔2026〕1号)的实施细则
点赞
收藏
提问
分享
原文链接:
http://gjjzx.changsha.gov.cn/xxgk/fdzdgknr/zcwj/dk/202604/t20260428_12370148.html
点击链接无法直接跳转原文的,请复制链接地址到网页中查看。
法律、法规、规范性文件以及政策性文件,供参考使用。具体的内容依照政府网站公示信息为准。
相关阅读
湖南省
,长沙市
:关于调整住房公积金业务政策的解读
湖南省
,长沙市
:关于调整住房公积金业务政策的通知
置顶资讯
1
e周智播 | 全国公积金新政盘点(二):优化提取篇
2
e周智播 | 全国公积金新政盘点(一):缴存及贷款篇
3
百期微光,汇聚成芒 | 《e周智播》100期了!
4
e周智播 | 社保“第六险”来了,一文读懂关键点!
5
e周智播 | 无需预约!个税汇算现可直接办理!
6
e周智播 | @用人单位,残疾人按比例就业年审开始了!(附全国政策速查表)
最新简报
全国政策简报(2026年04月月刊)
专题资讯:长护险扩围升级,各地政策有何亮点?
2026-04-28 中智北京
全国政策简报(2026年03月月刊)
专题资讯:智读两会——民生为笔,书写中国力量
2026-03-27 中智北京
首页
资讯
AI政策助手
政策资讯
政策简报
政策地图
数据发布
工具
退休金测算
社保测算
退休年龄测算
我的