为贯彻落实《中共中央、国务院关于优化生育政策促进人口长期均衡发展的决定》精神,以及国家卫生健康委、国家发展改革委等17部委印发的《关于进一步完善和落实积极生育支持措施的指导意见》要求,深入实施积极应对人口老龄化国家战略,组织实施好三孩生育政策及配套支持措施,创造更好的人口发展环境,推动经济社会高质量发展,结合我省实际,制定本实施方案。
一、总体要求
(一)指导思想。坚持以习近平新时代中国特色社会主义思想为指导,深入贯彻习近平总书记关于人口工作重要指示批示精神和考察云南重要讲话精神,以实施三孩生育政策及配套支持措施为重点,完善生育服务支撑体系和全生命周期保障体系,促进人口长期均衡发展和人的全面发展,改善人口结构,保持人力资源禀赋优势,巩固全面建成小康社会成果,促进云南人口与经济、社会、资源、环境协调可持续发展。
(二)主要目标。到2025年,积极生育支持政策体系基本建立,人口出生下降趋势缓解,服务管理制度完善优化,优生优育服务水平明显提高,孕产妇死亡率、婴幼儿死亡率分别控制在10/10万、4‰以下。普惠托育服务体系加快建设,每千常住人口婴幼儿托位达到4.5个以上,每千常住人口婴幼儿普惠性托位达到2.7个以上。生育、养育、教育成本显著降低,生育水平适当提高,出生人口性别比基本正常,人口数量、素质、结构逐步优化。到2035年,促进人口长期均衡发展的政策法规体系更加完善,生育水平更加适度,人口结构进一步改善。优生优育、幼有所育、学有所教、老有所养服务水平与人民群众对美好生活的需要相适应,人的全面发展取得更为明显的实质性进展。
二、积极有序实施三孩生育政策
(三)实施三孩生育政策。认真贯彻落实新修改的《中华人民共和国人口与计划生育法》和《云南省人口与计划生育条例》,积极有序实施三孩生育政策,规范细化工作流程,做好政策衔接,加强宣传引导。
(四)取消生育制约规定。取消社会抚养费,清理和废止与三孩生育政策不适应不协调不衔接的规定。将个人生育情况与入户、入学、入职、社会保障等全面脱钩,依法依规妥善处理历史遗留问题,维护人民群众合法权益,维护社会和谐稳定。
(五)构建人口服务体系。以“一老一小”为重点,研究出台整体解决方案,加强养老托育服务体系建设。建立健全覆盖全生命周期的人口服务体系,将婚嫁、生育、养育、教育一体考虑,系统性解决群众后顾之忧。采取教育、养老、托育、就业、社保、财政、人才、土地、金融、保险等综合措施,构建提升家庭发展能力的支撑体系。
(六)优化生育登记制度。推进生育登记网上办、掌上办、跨省通办,持续推进线上线下深度融合,提高生育登记服务管理规范化、信息化、便利化水平。充分发挥信息化支撑引领作用,推进出生医学证明、儿童预防接种、户口登记、医保参保、社保卡申领等“出生一件事”集成办理。
(七)强化人口监测评估。落实国家生命登记管理制度,健全覆盖全人群、全生命周期的人口监测体系。适时评估生育政策效果,研判人口形势。提升人口工作信息化水平,加强部门协作,促进教育、公安、民政、社保、卫生健康、医保等多部门人口服务基础信息融合共享、动态更新。建立人口长期均衡发展指标体系。加强对出生率呈现明显差异地区人口动态监测,准确把握人口与家庭变化特点规律,制定各地区人口工作指南。稳定和加强基层人口监测队伍,探索以政府购买服务方式,开展人口监测工作。
三、全面提高优生优育服务水平
(八)增强妇幼健康保障能力。提升妇幼保健机构服务能力,扎实开展等级评审和绩效考核,持续推进三级妇幼保健机构和二级甲等妇幼保健机构建设。增加妇幼健康优质医疗资源供给,加强人才队伍建设,推进危重孕产妇、新生儿救治中心能力建设,开展妇幼保健特色专科和安全产房标准化建设。深入开展青春期健康教育、性教育入校园等生殖健康教育活动。
(九)提高母婴安全服务水平。提倡科学备孕和适龄婚育,做好生育咨询指导,普及孕育健康知识,规范婚前孕前保健服务。全面落实妊娠风险筛查评估、高危孕产妇专案管理、危急重症救治、孕产妇死亡个案报告、约谈通报等母婴安全五项制度,强化产科和新生儿科质量安全管理,提升孕产妇和新生儿危急重症救治水平,减少妊娠风险,促进安全住院分娩,保持孕产妇、婴幼儿死亡率稳中有降态势。公共服务场所倡导孕妇优先,优化孕产妇就医流程,建立孕产妇就医绿色通道,定期检查评估公共场所和用人单位标准化母婴设施建设运营情况。积极倡导母乳喂养。综合治理出生人口性别比问题。
(十)促进婴幼儿和儿童健康全面发展。实施出生缺陷和发育障碍致残防控行动。健全出生缺陷防治网络,落实三级预防措施,有效预防和减少出生缺陷,支持公立医疗卫生机构建设产前诊断中心,规范开展产前筛查和诊断服务,对验收合格后的省级产前诊断中心、市级产前诊断中心分别给予500万元、200万元的奖补。开展残疾儿童康复救助。规范开展0—6岁儿童健康管理服务,改善儿童营养状况,加强儿童口腔保健,做好青少年儿童近视防治。推进儿童早期发展中心建设,开展乡村科学育儿指导和儿童早期发展促进项目。
(十一)优化生殖健康服务供给。将计划生育技术服务、生殖健康服务融入妇女健康管理全过程,普及生殖健康知识,持续提高宫颈癌和乳腺癌筛查覆盖率。做好适龄人群避孕、备孕服务,减少非意愿妊娠,规范提供青春期、育龄期、孕产期、更年期、老年期妇女保健服务。加强人工终止妊娠规范管理,合理控制剖宫产手术,保护适龄女性生殖能力。加强人类辅助生殖技术规范应用和服务监管,提高不孕不育诊治服务能力。进一步加强科技创新,提升生殖健康服务技术水平。
四、大力发展普惠托育服务体系
(十二)健全托育服务发展支持政策体系。各地要强化政策支持,将托育服务体系建设作为重点改革事项、政府民生实事推进落实,并纳入当地经济社会发展总体规划。将托育服务机构建设用地落实到国土空间详细规划,优先保障普惠性托育服务机构用地,托育服务机构建设应当符合国家标准。统筹加强村(社区)、住宅小区托育服务设施建设,将托育服务建设纳入城市居住社区建设补短板、老旧小区改造和美丽县城、乡村振兴等建设项目。坚持提速扩容增效发展主线,积极争取中央预算内投资倾斜,加大各级财政资金投入力度,设立省级和地方支持托育建设项目库,对新增普惠性托位给予建设补助。研究制定普惠托育服务收费标准,贯彻落实税收等优惠政策。制定托育机构领域从业人员职业技能评价标准,积极开展托育领域从业人员职业技能培训和职业技能等级认定,优化培训激励政策,适当提高培训补贴标准。优化技工教育专业设置,支持省内技工院校设置托育相关专业和增加托育相关专业招生规模。鼓励对城镇现有空闲商业用房、厂房、校舍、社区用房等进行改造和利用,提供普惠托育服务。给予托育服务机构小微企业信贷政策支持,通过“贷免扶补”、创业担保贷款政策扶持属于小微企业或个体工商户的托育机构,对符合条件设立的托育机构按照规定给予最长3年的贷款期限和财政贴息。鼓励保险行业开发托育意外伤害等保险产品,对登记备案的普惠性托育服务机构和开设幼儿托班的普惠性幼儿园,各地财政可以通过参保补贴等形式予以鼓励和支持。鼓励用人单位为职工适度报销子女保育费用。
(十三)多渠道构建托育服务网络体系。采取建设补贴、运营补贴、提供场地、减免租金等支持措施和公建民营、民办公助等运营合作模式,鼓励社会力量兴办托育服务机构,支持幼儿园、国有企业、机关事业单位提供普惠托育服务。加快形成以社区托育服务机构为主体,以具有示范性的托育服务机构为标杆,以托育综合服务中心为支撑,工作场所托育设施和家庭托育点为补充的普惠托育服务供给网络体系。充分发挥各级妇幼保健机构职能作用,加强妇幼卫生业务技术指导,开展妇幼健康教育、健康服务与管理等工作,提升托育服务能力。2025年前,每个县(市、区)至少建立2个具有示范性的托育服务机构;农村区域托育服务机构服务覆盖率显著提高;新建住宅小区做到托育服务设施全覆盖,社区托育服务机构覆盖率大幅提升。支持鼓励有条件的幼儿园招收2—3岁幼儿,探索托幼一体化,新建幼儿园应当设置一定比例的2—3岁幼儿托班,新建住宅区按每千人口不少于5个托位配套建设服务设施。各州(市)要按照统一安排部署,建立工作机制,推进和督促指导所属县(市、区)托位建设工作,用好中央和省级预算内投资普惠托育服务项目建设资金,确保按时按量完成托位建设任务(见附件2)。对分年度完成建设任务的州(市),省级将按照每个托位2000元的标准进行奖补。
(十四)加强综合监管促进规范发展。各地要强化托育服务监管,卫生健康部门履行牵头职责,建立健全部门各司其职、合作高效、综合监督的新型托育服务监管机制,建立完善登记备案、信息公示、等级评估、执法检查、应急处置、机构关停等制度。建立完善托育服务机构设置、运营、服务、人才、管理、安全等标准、规范、办法、指南,推进托育服务规范化建设,打造一批行业品牌机构和服务产品。
五、加快构建生育友好环境
(十五)降低生育成本。开展全国婴幼儿照护服务示范城市创建活动。增强生育政策包容性,严格落实产假、护理假、育儿假、哺乳假等制度,为孕妇和新生儿提供精细化、便利化、专业化健康服务。稳步提高生育医疗费用保障水平,实现与定点医疗机构生育医疗费用直接结算。完善生育待遇保障报销政策,将城乡居民基本医疗保险参保人员住院分娩医疗费用纳入医保支付范围,将符合政策的产前检查和产前诊断项目纳入医保支付范围。将分娩镇痛项目按程序纳入医保支付范围。做好用人单位生育保险参保和新生儿参加居民医保工作。2023年1月1日至2025年12月31日,对新出生并户口登记在云南的二孩、三孩分别发放2000元、5000元的一次性生育补贴,并按年度发放800元育儿补助;对新出生并户口登记在云南的婴幼儿购买意外伤害险给予每人每年50元参保补贴。鼓励各地探索生育假期用工成本合理分担机制,对企业为女职工产假期间缴纳的社会保险费,给予适当补贴。将生育友好作为用人单位承担社会责任的重要衡量指标,鼓励用人单位制定有利于职工平衡工作和家庭关系的措施,依法协商以集体合同或女职工权益保护专项集体合同的方式确定有利于照顾婴幼儿的灵活休假和弹性工作方式。
(十六)降低养育成本。严格落实国家优化生育配套税费优惠政策,支持用人单位、村(居)委会开展福利性、公益性婴幼儿、老年人托管服务,鼓励地方政府通过购买社会服务等方式给予支持和补助。三孩家庭老年人优先优惠入住公办养老机构。各地在配租公租房时,对符合当地住房保障条件且有未成年子女的家庭,根据未成年子女数量在户型选择等方面给予适当照顾。在保障性租赁住房建设中,筹集一定数量的超过70平方米的住房,向符合条件的三孩家庭配租。鼓励有条件的地方给予三孩家庭建购房补助。在住房公积金缴存城市无自有住房且租赁住房的二孩以上家庭,可按照实际房租支出提取住房公积金;鼓励有条件的城市对购买首套自住住房的二孩以上家庭,给予适当提高住房公积金贷款额度和降低首付比例等相关支持政策。
(十七)降低教育成本。持续提升普惠性托育园、幼儿园覆盖率,建立适当延长在园时长或提供托管服务制度。巩固拓展“双减”、“双升”成果,进一步强化学校教育主阵地作用,加强校外培训监管,有效减轻家庭教育支出和家长精力负担。扩大义务教育阶段优质教育资源供给,推进义务教育优质均衡发展和城乡一体化,加强幼儿园建设。促进幼儿园及义务教育学校资源布局结构与区域人口流动变化、新型城镇化发展等协调匹配,满足适龄儿童就近入学和接受高质量学前教育、义务教育需求。鼓励有条件的地方建立三孩教育补贴制度。在学前教育和义务教育阶段,原则上应当安排多子女家庭子女在同一幼儿园、学校就读。
(十八)保障女性公平就业权益。妇女怀孕、生育和哺乳期间,按有关规定享受特殊劳动保护并可以获得帮助和补偿。休假期间工资、福利待遇不变,不影响考勤、考核和晋级、晋职、提薪等职业发展。除国家有特殊规定外,用人单位不得在劳动合同或聘用合同中设置或变相设置限制女职工结婚、生育等合法权益内容。建立健全就业怀孕歧视监督惩戒机制,降低怀孕歧视发生率。落实好国务院《女职工劳动保护特别规定》,推进有关法规规章立法,定期开展女职工生育权益保障专项督查。支持学校、医院等女职工比例较高的用人单位以岗位“机动用工池”方式,保障产假、护理假、育儿假、哺乳假等政策落实。为因生育中断就业的女性提供免费再就业培训指导,优先安排公益性工作岗位,并按规定给予自主创业者扶持。
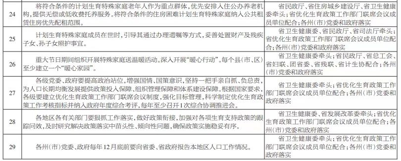
(十九)树立婚育新风。充分发挥传统媒体和新媒体作用,广泛开展宣传,加强政策解读,引导社会各界正确认识人口发展形势和三孩生育政策调整的积极意义,及时妥善回应社会关切。引导社会力量推动适龄青年适龄婚育,利用工会、共青团、妇联等群团组织、社会组织及青年志愿者服务队伍,搭建平台、举办活动,为青年架起婚姻之桥。在有条件的社区、农村设立婚姻介绍所,重点为大龄未婚青年提供婚姻介绍服务。以实施乡村振兴战略为契机,进一步完善村规民约、居民公约,尊重生育的社会价值。加强适龄青年婚恋观、家庭观教育引导,提倡适龄婚育、优生优育,破除高价彩礼等婚嫁陋习,构建新型婚育文化。鼓励家庭育儿代际支持,营造家庭共同承担养育责任的良好氛围。
六、持续关爱计划生育家庭
(二十)维护计划生育家庭合法权益。对全面两孩政策调整前的计划生育家庭,符合条件的,继续实行现行各项奖励扶助制度和优惠政策,将具备条件的计划生育惠民惠农项目纳入财政补贴资金“一卡通”平台,实现与金融机构网络连接、数据对接、资金直接联发。贯彻《云南省老年人权益保障条例》有关独生子女护理假的规定,落实国家保障计划生育家庭优先享有经济社会发展成果的政策措施。
(二十一)加大计划生育特殊家庭帮扶力度。根据经济社会发展水平等因素,实行特别扶助制度扶助标准动态调整机制。各级政府应当对计划生育特殊家庭成员中的生活长期不能自理、经济困难的老年人发放护理补贴。有条件的地方可探索建立公益金或基金,重点用于帮扶计划生育特殊家庭。
(二十二)健全特殊家庭全方位帮扶工作机制。建立健全政府主导、社会组织参与的扶助关怀工作机制,落实计划生育特殊家庭“双岗”联系人制度、优质医疗服务和家庭医生签约等服务。未纳入低保等困难人群范围的计划生育特殊家庭,住院治疗医疗费用按基本医保、大病保险政策报销后,个人负担仍然较重并经当地民政部门认定为低保边缘家庭成员或乡村振兴部门认定存在返贫致贫风险的,依申请给予医疗救助。将符合条件的计划生育特殊家庭老年人作为重点群体,优先安排入住公办养老机构,提供无偿或低收费托养服务。将符合条件的住房困难计划生育特殊家庭纳入公共租赁住房优先配租范围。计划生育特殊家庭成员在世时,引导其通过办理遗嘱等方式,妥善处置财产及残疾子女、孙子女照护事宜。父母离世后,无独立生活能力的残疾独生子女、无人监护的未成年人、无生活能力的孙辈,根据遗嘱妥善安置,或由县级人民政府负责托管到公办养老机构、医养结合机构、精神病专科医院、儿童福利服务机构养护。鼓励通过政府购买社会服务等方式,为特殊家庭提供日常服务,开展生活照料。重大节日期间组织开展特殊家庭送温暖活动。深入开展“暖心行动”,每个县(市、区)至少建立1个“暖心家园”。
七、强化落实保障措施
(二十三)加强组织领导。各级党委、政府要提高政治站位,增强国情、国策意识,坚持“一把手”亲自抓、负总责,为人口长期均衡发展提供政策投入保障、组织管理保障和体系建设保障。根据国家要求,各级要建立优化生育政策工作部门联席会议制度,强化目标管理,科学制定优化生育政策工作考核指标并纳入政府年度综合考评,每年至少召开1次综合协调推进会,确保责任到位、措施到位、投入到位、落实到位。
(二十四)凝聚工作合力。各地区各有关部门要围绕工作大局,及时研究制定有利于优化生育政策的配套支持措施,确保优化生育政策取得积极成效。工会、共青团、妇联、计生协、残联等群团组织要主动作为,积极做好权益维护、优生优育指导、老龄服务,开展家庭帮扶、生育支持、健康促进等工作。
(二十五)强化督导问效。各地区各有关部门要狠抓工作落实,做好政策衔接,加强对各项生育支持政策的跟踪问效,及时研究解决政策落实中苗头性、倾向性问题,确保政策实施稳妥有序。各州(市)党委、政府每年12月底前要向省委、省政府报告本地区人口工作情况。
附件:1.重点任务分工清单
2.各州(市)托位建设任务表



