(2016年9月9日鄂州政办发〔2016〕48号公布,根据2021年12月29日《市人民政府关于修改和废止部分规范性文件的决定》修订)
为保障全面实施好三孩政策,确保全市育龄夫妇和儿童获得系统规范的孕前、孕期、分娩、儿童保健服务,根据省卫生计生委《关于印发<湖北省实施基本生育服务免费试点工作方案>的通知》(鄂卫生计生发〔2016〕16号)精神,结合我市实际,制定本方案。
一、指导思想
深入贯彻落实党的十八届五中全会精神以及省、市工作会议要求,以实施好全面三孩政策为重点,坚持政府领导、多方参与的工作机制,构建有利于计划生育家庭发展的支持体系,围绕生育全过程实施基本生育免费服务,引导群众负责任、有计划地生育。利用“互联网+”,打造优质服务新品牌,推行全程化、精准化、互动参与、预警督办的卫生计生服务管理新模式,全面提升卫生计生工作水平。
二、工作目标
围绕孕前、孕期、分娩到分娩后全生育过程,为孕产妇提供安全、公平、可及、实惠的免费基本医疗保健服务,实现“生得起、生得好”,提升孕产妇保健水平,提高出生人口素质。推行“互联网+基本生育”服务模式,依托全员人口信息库,整合计生网络优势和卫生技术服务能力优势,升级流动人口基本公共卫生计生服务平台为卫计精准化服务平台。通过系统功能,精准开展引导服务,实现计生工作流程再造,推进计生服务管理转型,提升卫生计生服务管理能力和水平。
三、工作内容
(一)对象条件
同时具备以下三个条件的城乡育龄夫妇均可享受基本生育服务免费。
1.夫妻双方为本市户籍,或一方为本市户籍且常住本市,以户籍地为主;夫妻双方为非本市户籍且居住6个月以上;
2.怀孕一胎、二胎或三胎且没有“两非”和违法生育行为;
3.计划怀孕前向所在的村(居) 申报登记录入信息,怀孕后三个月内向所在的村(居)报告登记孕情。
(二)免费服务内容
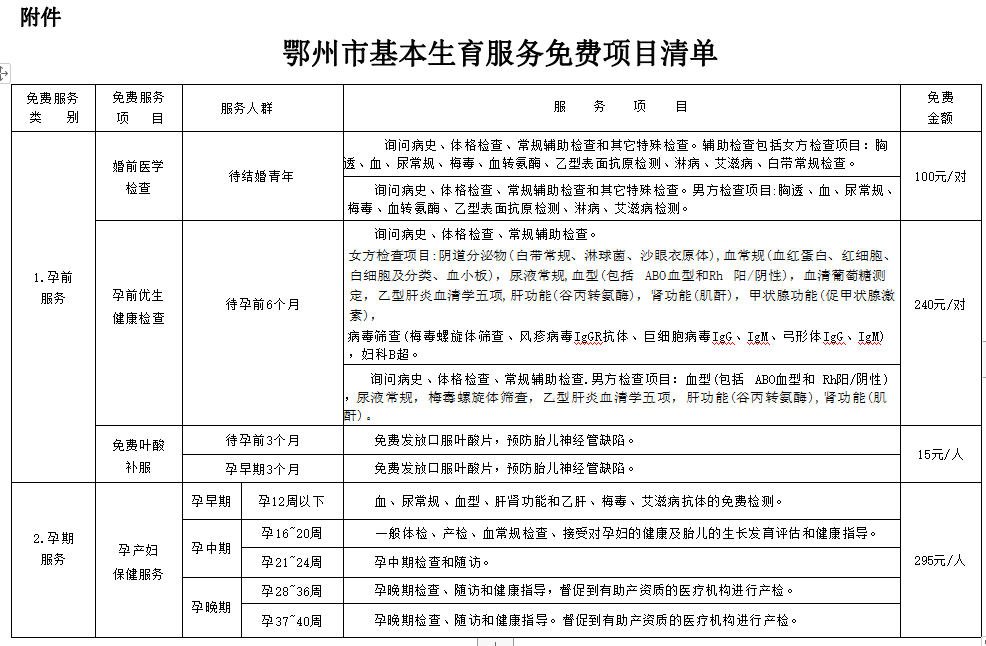
1.孕前:建立基本生育免费服务手册。开展婚前医学检查;孕前优生健康检查;增补叶酸预防神经管缺陷。
2.孕期:早期增补叶酸;开展孕产妇健康管理服务;艾滋病、梅毒和乙肝检测及综合干预。
3.分娩期:住院分娩基本服务项目包括住院费、护理费、手术费、治疗费、辅助检查费、基本药物费和材料费等。
产后:产后访视、产后42天检查;儿童健康管理服务;国家免疫规划内的常规预防接种。
(三)职能职责
1.卫健部门
村卫生计生室承担宣传动员、健康教育职能,协助乡(镇) 卫生院做好叶酸发放、孕期保健、产后访视等工作。
乡(镇、街)计生办负责基本生育免费服务宣传,发放《鄂州市孕前优生健康检查免费券》《鄂州市住院分娩基本项目免费 券》,依托卫计精准化服务平台实施精准化服务。
乡(镇)卫生院(社区卫生服务中心)承担填写基本生育免费服务手册、叶酸发放、孕产妇及儿童健康管理服务、国家免疫规划内的常规预防接种等职能。
市、区妇幼保健计划生育服务中心承担婚前医学检查、孕前优生健康检查职能。
本市内有资质的医疗单位承担住院分娩职能。
市疾控中心根据国家免疫规划要求,做好免疫接种管理监督 工作。
市、区、乡三级医疗保健机构共同承担艾滋病、梅毒和乙肝检测及综合干预。
2.财政部门
负责解决婚前医学检查、孕前优生健康检查、增补叶酸、基本公共卫生服务项目,住院分娩定额补助等所需资金。
3.医保部门
负责解决城乡居民医保人员分娩费用报销。
(四)资金来源及免费住院分娩结算办法
1.农村免费婚检、免费孕前优生健康检查和叶酸补服费用由专项政策资金对应支付。城镇居民的免费婚检、免费孕前优生健康检查和叶酸补服费用由市、区(葛店开发区、临空经济区)财政按5:5的比例承担解决。
2.免费孕期服务和儿童保健服务所需资金从基本公共卫生 服务项目资金中统筹安排。
3.住院分娩基本服务项目减免的费用,实行定额包干制,超出基本生育免费服务的费用由服务对象自理。
农村参加城乡居民医保的对象,各项补助总额为1200元。医保报销后不足1200部分由市、区(葛店开发区、临空经济区)财政按5:5的比例承担。
城镇职工参加生育保险和城镇居民参加城乡居民医保的对 象,其住院分娩费用由医疗保险机构按政策规定报销。
没有参加城乡居民医保和职工生育保险的对象,住院分娩新增定额补助500元。新增定额补助由市、区(葛店开发区、临空经济区)财政按5:5的比例承担。
凡在鄂州市外医疗机构住院分娩的,只享受医保报销和上级专项补助。
常住流入人口在本市医疗机构住院分娩的定额补助500元, 按居住地由市、区(葛店开发区、临空经济区)财政按5:5的比例承担。
住院分娩定额补助在办理出院结算时,按城乡一档补偿办法予以结算。所需资料:夫妻双方身份证、户口本、结婚证、出生证等原件和复印件、《鄂州市住院分娩基本项目免费券》、城乡居民医保证等。基本生育免费服务所需资金由各级财政纳入专项预算,设立专户管理,按照工作进度,每季度结算一次。
(五)信息管理
在鄂州卫计精准化服务平台中增加信息推送、服务预约、任 务消号、预警提醒等功能,将全员享受基本生育服务对象信息推送到人口健康信息平台,让医疗机构对服务内容早落实;向育龄群众推送卫生计生政策、健康知识和服务信息,让群众对优生优育服务事项早知道,同时对个性化需求可预约相关服务;系统每天自动比对服务任务完成情况,通过红灯、黄灯进行预警提醒,在规定时间内没有完成的对象亮“黄灯”,“黄灯”对象下月仍未落实服务的亮“红灯”,通过预警抓整改使服务重点更加明确,实现宣传教育在网上、卫计服务在网上、问题发现在网上、考核评价在网上的卫生计生工作新格局。
依托居民健康卡开展基本生育免费服务,通过建设妇幼保健业务协同系统,实现市级人口健康信息平台、省全员人口系统、省妇幼系统数据互联互通,通过本系统的建设,向各级提供相应的妇幼健康保健业务协同服务,实现全市范围内妇幼保健信息的全面共享和机构之间的业务协同。通过本系统的建设,优先为孕产妇发放居民健康卡,在孕产妇建册、医院产检、社区访视等业务环节中,无论居民在社区、乡镇妇幼保健计划生育服务站或市妇幼健康计划生育服务中心,通过刷居民健康卡均可读取居民身份信息,实现居民身份信息自动导入,保证及时、准确地完成基本生育免费服务。
四、工作要求
(一)加强组织领导。各级政府、各部门要加强对新形势下基本生育免费工作重要性的认识,主要领导负总责,分管领导具体抓。各级政府要成立基本生育服务免费工作领导小组,负责基本生育服务免费工作的统筹规划、政策协调、工作督导和组织实施;各部门要各司其职,密切配合,共同推进基本生育免费服务工作。
(二)加大财政投入。各级政府要加大投入,足额安排专项资金用于基本生育服务免费工作,协调、督促有关部门落实免费经费,鼓励社会资本捐资用于基本生育免费服务。
(三)加强能力建设。各级医疗机构要加强产科建设,提升产科服务能力,落实安全分娩措施;要建立辖区内孕产妇急救绿色通道,强化高危孕产妇急救转运,降低孕产妇和婴幼儿死亡率;要强化住院分娩规范管理,提高自然分娩率,降低剖宫产率。
(四)控制医药费用增长。全面实行以按病种付费为主,按人头付费、按床日付费等复合型付费方式。加强临床路径管理,建立适宜的临床路径、处方集和诊疗规范,规范处方行为,控制过度检查、过度治疗。通过采取各项综合措施,切实控制孕产妇住院分娩和儿童医疗费用增长。
(五)加强督导评估。
市卫健委要建立工作督导评估机制, 对基本生育服务免费全过程实施监控和管理,及时解决工作中出现的重大问题。
本办法有效期5年,自2021年12月29日起施行,有效期至2026年12月28日。
附件:鄂州市基本生育服务免费项目清单


