2022年10月25日,重庆市医疗保障局、重庆市财政局、国家税务总局重庆市税务局印发《关于做好2022年城乡居民基本医疗保障工作的通知》(渝医保〔2022〕25号),对2023年度我市城乡居民基本医保相关工作进行了安排。
划重点!!
筹资标准
2022年居民医保人均财政补助标准新增30元,达到610元/人·年。参加我市2023年度居民医保个人缴费标准为一档350元/人·年、二档725元/人·年。在渝高校大学生参加2022年9月至2023年8月学年度居民医保,个人缴费标准为一档320元/人·年、二档695元/人·年。
待遇水平
从2023年1月1日起,将大病保险起付线调整为16901元/人?年。对特困人员、低保对象和返贫致贫人口继续实施倾斜,起付线降低50%,报销比例提高5个百分点,并取消年度最高支付限额。从2023年1月1日起,将在渝高校参保毕业大学生待遇享受时间由当年的8月31日延长至当年12月31日。
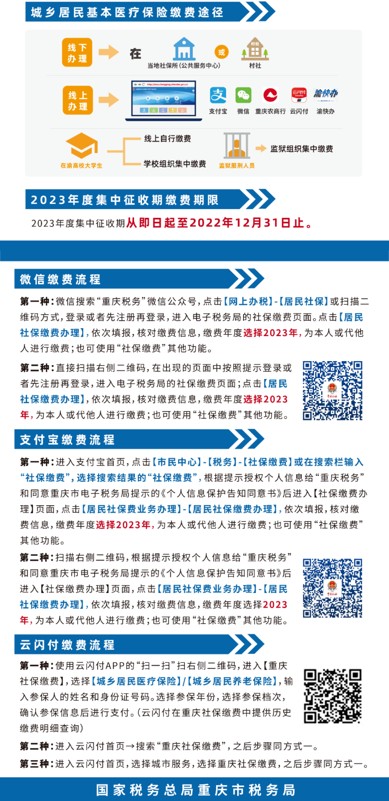
集中参保期
2023年居民医保集中参保筹资时间为文件下发之日起至2022年12月31日。集中参保期内参保并完成缴费的,从2023年1月1日起享受待遇。
取消市内跨区备案
取消市内跨区县三级医疗机构住院备案手续,跨区县三级医疗机构住院直接结算。
一目了然

未成年人在上述基础上相应提高5个百分点。
(以下内容来源于“重庆税务”微信公众号)

