政策e览
首页
政策资讯
政策资讯
政策地图
政策简报
数据发布
人事工具
退休金测算
社保测算
退休年龄测算
智法e懂
注册
登录
中智e享
政策e览
政策资讯
详情
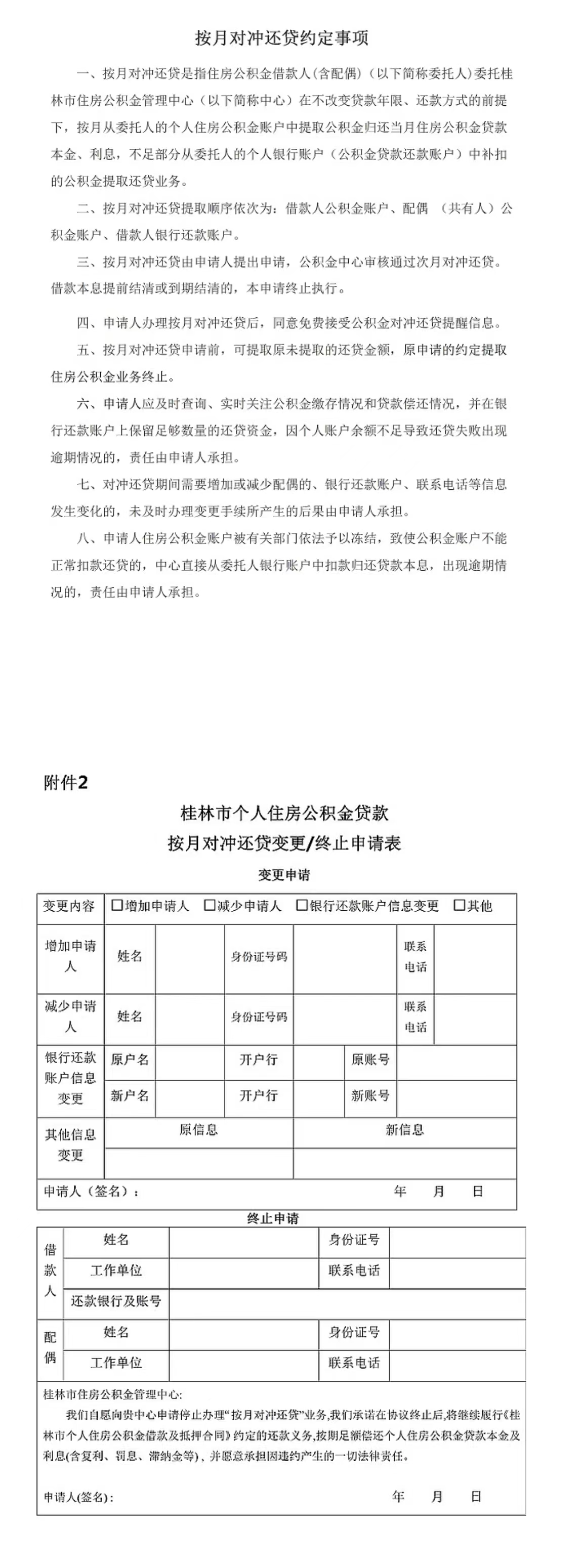
关于印发《桂林市住房公积金管理中心个人住房公积金贷款按月对冲还贷管理试行办法》的通知
本站发布时间:2019-06-10
省市地区:
广西,桂林市
发文机构:
桂林市住房公积金管理中心
发文字号:
市公积金〔2019〕15号
发文日期:
2019-06-10
执行日期:
2019-06-10
废止日期:
-
摘要:
关于印发《桂林市住房公积金管理中心个人住房公积金贷款按月对冲还贷管理试行办法》的通知
关于印发《桂林市住房公积金管理中心个人住房公积金贷款按月对冲还贷管理试行办法》的通知
点赞
收藏
提问
分享
原文链接:
https://zfgjj.guilin.gov.cn/zcfg/zxwj/202003/t20200317_1696277.html
点击链接无法直接跳转原文的,请复制链接地址到网页中查看。
法律、法规、规范性文件以及政策性文件,供参考使用。具体的内容依照政府网站公示信息为准。
相关阅读
广西壮族自治区
,桂林市
:《桂林市住房公积金管理中心个人住房公积金贷款按月对冲还贷管理试行办法》政策解读
置顶资讯
1
e周智播 | 工伤待遇已升级,政策地图来助力!(附全国政策速查表)
2
e周智播 | 最低工资涨了!12月起执行
3
e周智播 | 全方位深度解析《工伤保险条例》若干问题的意见(三)(附对比解析表)
4
e周智播 | 全国最新住房公积金政策汇总来了!
5
人力资源社会保障部关于执行《工伤保险条例》若干问题的意见(三)
6
北京市人力资源和社会保障局 北京市交通委员会 北京市园林绿化局(首都绿化委员会办公室) 北京市医疗保障局 中国人民银行北京市分行关于发布《〈北京市社会保障卡管理办法〉实施细则》的通告
最新简报
全国政策简报(2025年11月月刊)
专题资讯:多措并举促生育,趋势前瞻:毕业生求职不迷路
2025-11-25 中智北京
全国政策简报(2025年10月月刊)
专题资讯:医保新政多维升级,趋势前瞻:“一卡通”建设加速推进
2025-10-28 中智北京
首页
资讯
智法e懂
政策资讯
政策简报
政策地图
数据发布
工具
退休金测算
社保测算
退休年龄测算
我的