一、制定背景是什么?
为贯彻习近平总书记关于社保基金安全的重要指示批示精神,依据人力资源社会保障部和北京市人力资源和社会保障局工作要求,巩固用人单位岗位补贴和社会保险补贴申领问题专项整治成果,堵塞申领各环节漏洞,提升经办服务与基金安全保障能力,我们研究制定了《经办规程》并指导各区经办机构开展工作。
二、主要内容有哪些?
《经办规程》分为总则、申请、审核、支付、监管五章,共二十五条。《经办规程》完善了用人单位岗位补贴和社会保险补贴(以下简称岗社补)事前事中事后管理体系,对申请、审核、支付、监管全流程进行规范,进一步强化对用人单位和各级经办机构的监督管理。
三、申请岗社补的用人单位范围有哪些?
我市行政区域内参加社会保险的非全额拨款事业单位、企业、民办非企业单位、社会团体、个体工商户、农村集体经济组织及农民合作社等用人单位可申请。
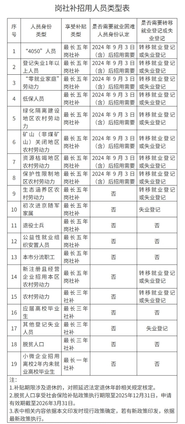
四、用人单位招用哪些人员可以申请享受岗社补?
用人单位招用“4050”人员等19类人员可申请享受岗社补,具体条件详见《岗社补招用人员类型表》。

五、用人单位申请享受岗社补的要求有哪些?
用人单位需与补贴对象依法签订一年及以上期限劳动合同(劳务派遣企业与派遣员工需签订两年及以上期限劳动合同),按规定缴纳职工社会保险,并按月足额发放不低于当年本市职工最低工资标准1.2倍的工资。
六、用人单位如何申请岗社补?
(一)线上申请的,用人单位可通过市人力资源社会保障局网站(http://rsj.beijing.gov.cn)“法人办事”-“用人单位岗位补贴和社会保险补贴”,使用法人一证通或电子营业执照登录后申请;或通过“热点服务”-“就业在北京”-“个人/企业服务”-“就业创业”选择相应政策申请模块,进行申请。
(二)线下申请的,用人单位可到注册地或经营地所在区,由人力资源社会保障局经办机构协助申请。
七、招用补贴对象后多长时间可以提出申请?
用人单位招用补贴对象,履行劳动合同满半年或一年后的次次月起90日内提出首次申请。经批准后,在享受期内用人单位可于履行劳动合同每满半年或一年后的次次月起90日内提出再次申请。
八、用人单位申请信息通过系统比对后,还需要提交哪些纸质材料?
(一)首次为所招用补贴对象申请的,需提交劳动合同,再次为所招用补贴对象申请的,涉及劳动合同到期的,需提交续签的劳动合同。
(二)银行出具的含补贴对象申请期内的工资明细表。
(三)单位财务支出凭证:补贴申请时最新月度《财务报表-利润表》或其他能说明单位正常经营的证明材料。
(四)单位报税凭证:补贴申请时最新月度《增值税及附加税申报表》或《经营所得个人所得税月(季)度申报(A表)》或其他能说明单位正常报税的证明材料。
(五)劳务派遣企业涉及派遣员工的,需提交与用工单位签订的劳务派遣协议,以及派遣人员名单;涉及服务外包员工的,需提交与用工单位签订的服务外包协议,以及外包人员名单。
(六)上述材料提交一份,复印件注明“与原件一致”,每页加盖公章。