政策e览
首页
政策资讯
政策资讯
政策地图
政策简报
数据发布
人事工具
退休金测算
社保测算
退休年龄测算
智法e懂
注册
登录
中智e享
政策e览
政策资讯
详情
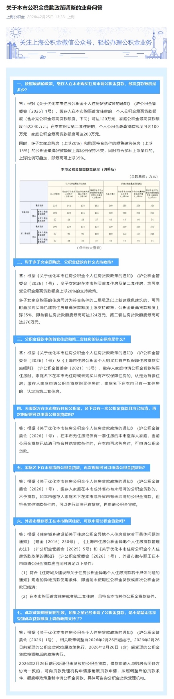
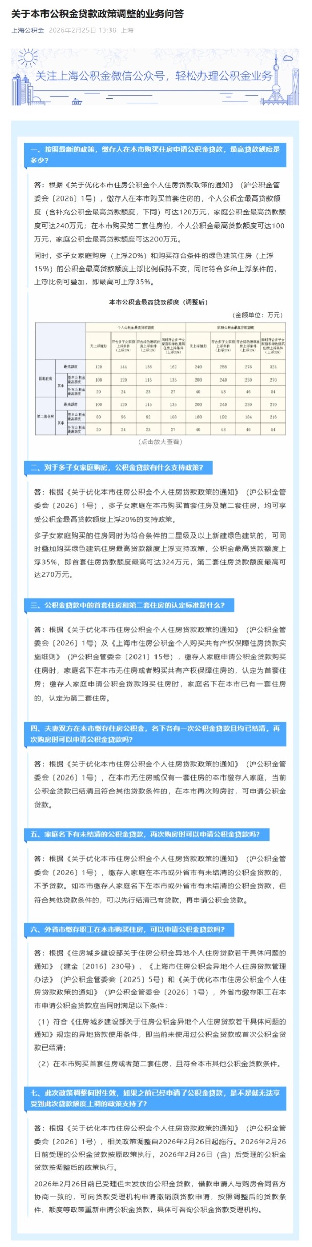
关于本市公积金贷款政策调整的业务问答
本站发布时间:2026-02-25
省市地区:
上海,上海市
发文机构:
-
发文字号:
-
发文日期:
2026-02-25
执行日期:
-
废止日期:
-
摘要:
关于本市公积金贷款政策调整的业务问答
点赞
收藏
提问
分享
原文链接:
https://mp.weixin.qq.com/s/ZlZYiXBoC13jTQzyKxcBDQ?color_scheme=light
点击链接无法直接跳转原文的,请复制链接地址到网页中查看。
法律、法规、规范性文件以及政策性文件,供参考使用。具体的内容依照政府网站公示信息为准。
相关阅读
上海市
,上海市
:关于优化本市住房公积金个人住房贷款政策的通知(新媒体)
上海市
,上海市
:关于优化本市住房公积金个人住房贷款政策的通知
置顶资讯
1
e周智播 | 春风送岗,开工大吉!
2
e周智播 | 生育福利大礼包,报销提档+住房支持,全国动向抢先看!
3
e周智播 | 2026新规来袭!这些变化将影响你的生活!
4
e周智播 | 2025年度人社十大领域大事记!
5
e周智播 | 事关育儿补贴!12月31日前快来申领!(附全国政策速查表)
6
e周智播 | 工伤待遇已升级,政策地图来助力!(附全国政策速查表)
最新简报
全国政策简报(2026年02月月刊)
专题资讯:锚定三类人才,引用育留绘蓝图
2026-02-25 中智北京
全国政策简报(2026年01月月刊)
专题资讯:生育险再扩围,实惠看得见!
2026-01-26 中智北京
首页
资讯
智法e懂
政策资讯
政策简报
政策地图
数据发布
工具
退休金测算
社保测算
退休年龄测算
我的